Analog Devices MAX25603汽车4开关LED控制器可根据输入与输出电压之比,在降压、升压和降压-升压模式之间无缝切换。该控制器采用专有平均电流模式控制方案,具有可调200KHz至440kHz固定频率运行。MAX25603采用专有架构,在时间共享模式下的双灯串应用中,在切换期间限制LED电流过冲和过冲持续时间。
特性
- 符合汽车类AEC-Q100标准
- 度集成高,可最大限度地减少了高亮度LED驱动器的BOM,节省了空间并降低了成本
- 宽输入电压范围:5V - 60V
- H桥单电感器降压-升压架构
- 在瞬态期间内置快速LED电流限制
- 适合用于具有定时器的双串应用
- 带EP焊盘的28引脚TSSOP
- 工作结温范围:-40°C至+150°C
- 全功能双串驱动器
- 两个通道(EN1和EN2)上的模拟和PWM调光
- Analog Devices的专有控制架构可限制双串模式下的LED电流尖峰和尖峰持续时间
- 采用扩频的无闪烁PWM调光
- 双通道集成pMOS调光FET栅极驱动器
- 保护特性和宽温度范围可提高系统可靠性
- 短路、过压和热保护
- 快速LED限流和输入电流限制器
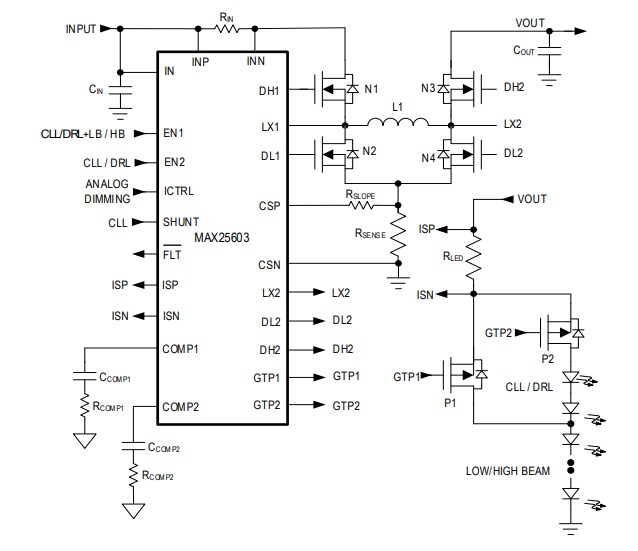
简化应用图
发布日期: 2022-02-02
| 更新日期: 2023-04-17

