Analog Devices / Maxim Integrated MAX25610x降压和降压-升压LED驱动器
Maxim Integrated MAX25610x同步降压和降压-升压LED驱动器可提供恒定输出电流,以驱动大功率发光二极管。该驱动器适用于需要高压输入的汽车和工业照明应用。这些驱动器集成了两个60mΩ功率MOSFET,可实现同步操作,从而最大限度减少了外部元件数量。该器件的灵活配置支持降压、反相降压-升压和升压转换。这些LED驱动器采用电流模式控制,可提供快速瞬态响应,并轻松实现环路稳定。Maxim MAX25610x驱动器还可以用作直流-直流转换器,使用FB输入作为输出分压器的反馈。特性
- 符合汽车类AEC-Q100标准
- 高度集成,最大限度减少了物料需求
- 输入电压范围:5V至36V
- 工作频率:400kHz
- 开关频率选项:2.2MHz
- 内部电流检测选项
- 集成高侧和低侧开关MOSFET
- 带模拟控制电压的脉冲宽度调制 (PVM) 调光
- 降压LED驱动器,用于1至2个LED
- 反相降压-升压LED驱动器,用于3至5个LED
- 工作温度范围:-40°C至+125°C
- 短路、过压和热保护
应用
- 汽车照明
- 工业照明
视频
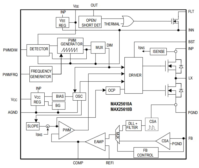
功能框图
简化版应用电路
发布日期: 2019-06-04
| 更新日期: 2023-04-17
