Analog Devices / Maxim Integrated Maxim MAX31740 超简单风扇速度控制器
Maxim MAX31740 超简单风扇速度控制器是复杂但使用简便的风扇速度控制器。它对外部 NTC 电热调节器的温度进行监控并生成 PWM 信号,可用于对 2 线、3 线或 4 线风扇的速度进行控制。风扇控制特性通过外部电阻器进行设置,因此无需外部微控制器。可控特性包括风扇控制的起始温度、PWM 频率、低温时的风扇速度以及温度占空比传递函数的斜率。因为操作特性通过硬连线无源元件进行选择,因此可以采用简单的低成本风扇速度控制器,而无需进行固件开发。这可极大减少风扇控制功能的开发时间。The operating characteristics of the MAX31740 Fan-Speed Controller are selected by hardwired passive components, enabling a simple, low-cost fan-speed controller to be implemented without the need for firmware development. This can dramatically reduce development time for the fan control function.
The Analog Devices MAX31740 Fan-Speed Controller is available in a 2mm x 3mm, 8-pin TDFN package.
特性
- Self-contained PWM fan control; No microcontroller required
- Controls speed of 2-, 3-, or 4-wire fans
- Resistors set fan control characteristics
- Smooth, linearly varying PWM duty cycle minimizes fan noise
- Accurately monitors external thermistor temperature
- 3.0V to 5.5V operating voltage range
- -40°C to +125°C operating temperature range
- 2mm x 3mm TDFN-8 package
应用
- Communications Equipment
- Computing Equipment
- Consumer Equipment
- Industrial Equipment
Typical Application Circuits
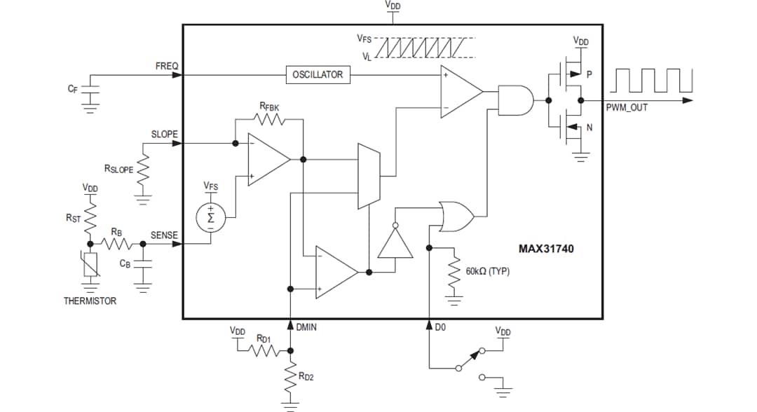
Block Diagram
发布日期: 2016-01-20
| 更新日期: 2023-04-12
