该IC集成了诸多增值功能:深度调光、泄放器控制、恒定亮度控制以及升压FET。这样即显著提高了与标准后沿调光器的电子变压器兼容性。
MAX31840设计用于升压架构,可解决35W和更高功率MR16 LED的灯泡替换问题。
特性
- 高度集成,可节省PCB空间并降低BOM成本
- 性能卓越,可满足全新的LED调光要求
- 36V升压N通道DMOS FET
- 泄放器FET控制
- 深度调光控制
- 恒定亮度控制
- 内部补偿
- LED过压保护
- 过流和过热保护
- 符合California Title 24第6部分JA8要求
- 闪烁:<30%
- 功率因数:>0.9
- 亮度:可调光至<1%,具体取决于LED
- LED电流精确调节2%(典型值)
应用
- 12V MR16 GU5.3 LED灯泡
- 其他12V LED灯泡(MR11、AR111、12V投射灯照明)
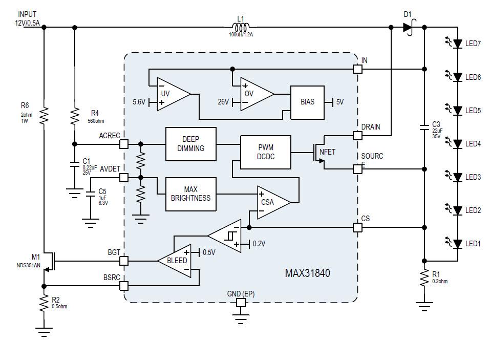
MAX31840框图
发布日期: 2017-08-15
| 更新日期: 2023-04-14

