Analog Devices / Maxim Integrated MAX33053E 2Mbps CAN收发器
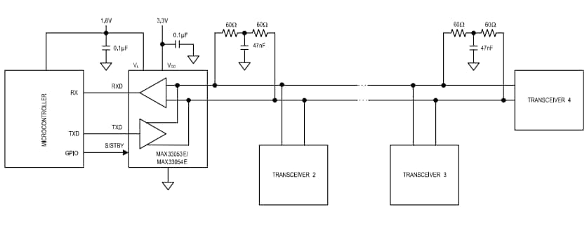
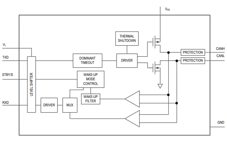
Maxim Integrated MAX33053E 2Mbps控制器局域网 (CAN) 收发器是一款具有集成保护特性的3.3V收发器,适用于工业应用。MAX33053E收发器具有Silent (S) 引脚,对于只需要收发器进行接收的应用,可启用和禁用发射器。这些收发器具有扩展的±65V故障保护,支持要求过压保护的设备。MAX33053E收发器还具有较高的±25kV ESD人体模型 (HBM) 和±25V输入共模范围 (CMR)。CMR超过ISO11898标准规定的-2V至+7V。MAX33053E CAN收发器具有低电流待机模式、1.62V至3.6V逻辑电源 (VL) 范围,以及可最大限度降低EMI的低压摆率。典型应用包括可编程逻辑控制器、工业自动化、楼宇自动化、仪器仪表、智能电网设备、无人机和电机控制。特性
- 集成保护提高可靠性:
- ±65V故障容限CANH和CANL
- ±25kV ESD HBM(人体模型)
- ±25V扩展共模输入范围 (CMR)
- 发射器显性超时可防止锁定
- 短路保护
- 热关断
- 该系列提供灵活的设计选项:
- 低压摆率,可尽可能降低EMI
- 静音模式 (S),可禁用发射器
- 1.62V至3.6V逻辑电源VL范围
- 高达2Mbps高速操作
- 工作温度范围:-40°C至+125°C
- 8引脚小外形集成电路 (SOIC) 封装
应用
- 可编程逻辑控制器
- 工业自动化
- 楼宇自动化
- 仪器仪表
- 智能电网设备
- 无人机
- 电机控制
MAX33053E框图
MAX33053E应用电路图
MAX33053E运行特征
MAX33053E引脚配置
发布日期: 2018-09-11
| 更新日期: 2023-04-24
