特性
- 系统输出电压范围:2.5V至5.5V
- 超级电容器电压范围:0.5V至5.5V
- 高阈值精度:±1%
- 备份和充电之间的滞后为2.5%
- 峰值电感电流限制:1A至3A
- 峰值电感电流可通过外部电阻器在1A至3A范围内进行引脚编程
- 94%峰值效率,充电或放电模式
- 4µA静态电流(就绪状态下)
- 超级电容器充电后,仅消耗4µA静态电流
- 就绪和备用状态输出
- RDY和BKB标记为系统提供实时状态
- 3mm x 3mm、16引脚TQFN封装
应用
- 手持式工业设备
- 带可拆卸电池的便携式设备/计算机
- 工业传感器和执行器
- 汽车售后跟踪
功能图
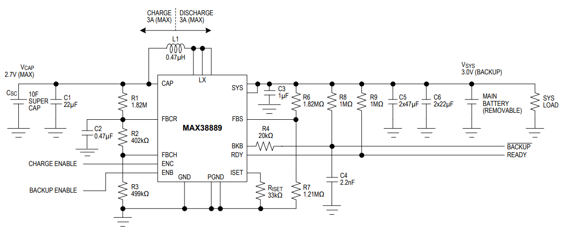
应用电路
发布日期: 2021-04-19
| 更新日期: 2023-04-13

