特性
- 输入电压范围:1.7V至5.5V
- 可编程输出电压:0.6V至5.3V
- 输出噪声:7µVRMS(10Hz至100kHz)
- 工作电源电流:1200µA
- PSRR:70dB (10kHz)
- 最大输出电流:1A
- 在整个负载、线路和温度范围内的直流精度为±1%
- 工作温度范围:-40°C至125°C
- 1A负载时的最大压差为100mV
- 关断电源电流:<1µA
- 采用4μF(最小值)输出电容可稳定工作
- 可编程软启动速率
- 保护特性:
- 过流
- 过热
- 输出至输入反向电流
- 电源良好输出
- 尺寸:3mm x 3mm
- 10引脚TDFN封装
应用
- 通信电路
- 音频系统
- 高分辨率数据采集系统
典型工作电路
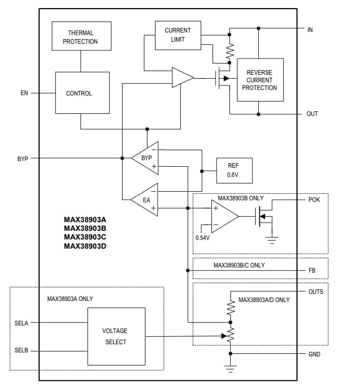
功能图
发布日期: 2018-12-18
| 更新日期: 2023-04-24

