特性
- 评估MAX38911,采用6焊球 (1.42mm x 0.83mm) WLP封装
- 输入电压范围:1.7V至5.5V
- 工厂预设输出电压:0.8V至5.0V(带IC替代件)
- 输出电流:高达500mA
- 跳线可选工作模式
- 经验证的的2层1oz铜PCB布局
- 具有紧凑的解决方案尺寸
- 完全组装并经过测试
必要设备
- MAX38911 WLP评估套件
- 5.5V、1A直流电源
- 电子负载能力为500mA
- 数字伏特计 (DVM)
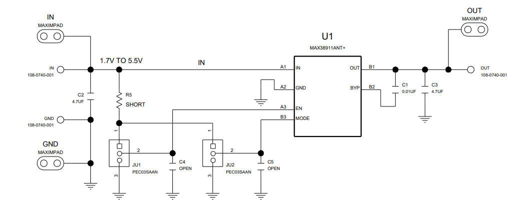
示意图
发布日期: 2021-02-03
| 更新日期: 2023-04-14

