Analog Devices / Maxim Integrated MAX40002-MAX40005评估套件
Maxim Integrated MAX40002-MAX40005评估套件用于评估MAX40002ANS02–MAX40005ANS02单比较器。MAX40002ANS02–MAX40005ANS02 采用 1.7V 至 5.5V 的 VCC 电源供电,内部基准电压为 0.2V,具有 0.1V 至 5.5V 的宽输入电压 (IN) 范围。该评估套件用于演示 MAX40002ANS02–MAX40005ANS02 器件,该器件采用 0.76x0.76mm 超小尺寸的 4 焊球晶圆级封装 (WLP),焊球间距为 0.35mm。这些评估套件旨在评估采用4焊球晶圆级封装 (WLP) 的整个MAX40002–MAX40005系列。特性
- 0.1V至5.5V输入电压范围
- 1.7V至5.5V外部基准电压范围 (MAX40002ANS-MAX40005ANS)
- 1.7V至5.5V VCC内部基准电压范围 (MAX40002ANS-MAX40005ANS)
- 提供0.2V、0.5V、0.9V和1.222V内部基准电压选项
- 评估4焊球WLP封装
- 完全组装并经过测试
板布局
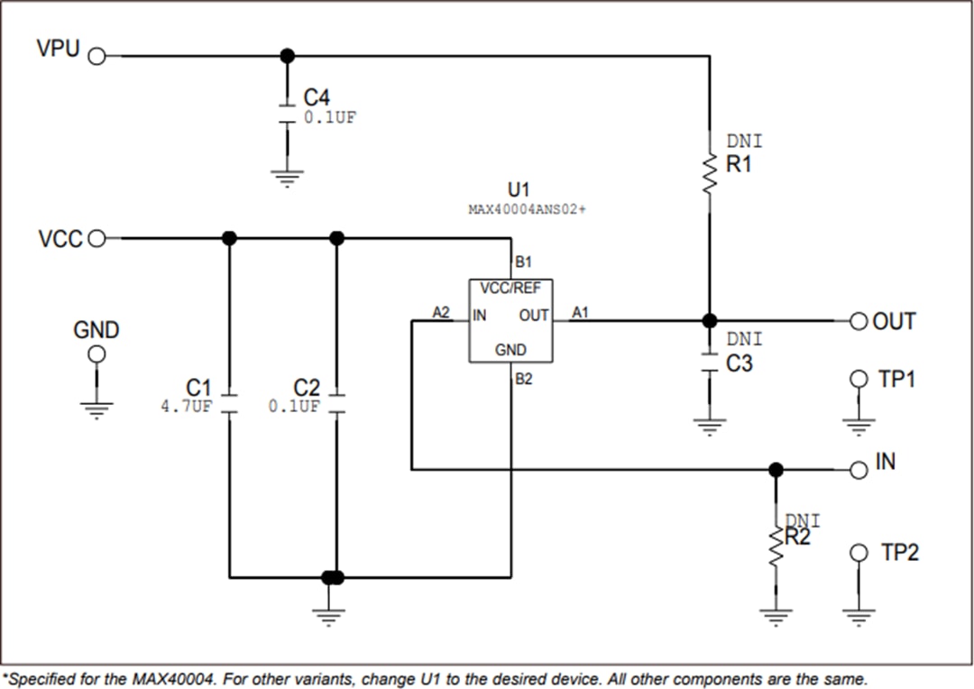
原理图
发布日期: 2017-02-23
| 更新日期: 2023-04-11
