该双向放大器内置+1.5V基准电压源,可与标称+3.3V电源配合使用,该基准电压源也可用于驱动相邻的差分ADC。内部或外部基准电压源均可用于定义集成过流比较器的跳闸阈值,从而立即指示过流故障情况。MAX40056的电源电压范围为+2.7V至+5.5V,可在-40°C至+125°C温度范围内工作。
特性
- 从500V/μs PWM边沿进行快速的2μs PWM边沿恢复 (1%)
- 60dB AC CMRR抑制(50V,±500V/μs PWM边沿时)
- 140dB DC CMRR抑制
- 输入电压范围:-0.1V至+65V
- 保护电压:-5V至+70V
- 300kHz,-3dB带宽
- 多种增益选项;10V/V、20V/V、50V/V
- 用于双向失调的内部1%基准
- 输入失调电压:5μV(典型值)
- 轨到轨输出
- 2.02mm x 1.4mm WLP-8和8引脚μMAX封装
- 工作温度范围:-40°C至+125°C
应用
- PWM H桥电机在线/同相/绕组电流检测
- 电磁阀电流检测
- 电感负载电流监测
- 电池组监视
视频
其他资源
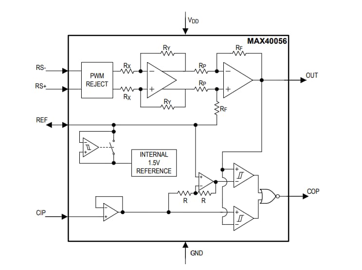
框图
发布日期: 2019-01-11
| 更新日期: 2023-04-24

