特性
- 精确的实时电流监控,并提供故障检测
- 1.5V内部基准电压
- 输入共模范围:-0.3V至+65V
- 工作温度范围:-40°C至+125°C
- 评估8-μMAX MAX40056FAUA+器件
- 经过验证的PCB布局
- 完全组装并经过测试
必要设备
- MAX40056评估套件
- 用于VCM输入的0V至60V、3A直流电源
- +3.6V、100mA MAX40056F/MAX40056T/MAX40056U器件直流电源
- 用于OVC/CIP输入的+3.6V直流电源或电压校准器
- 具有3A灌电流能力的电子负载
- 三个数字电压表
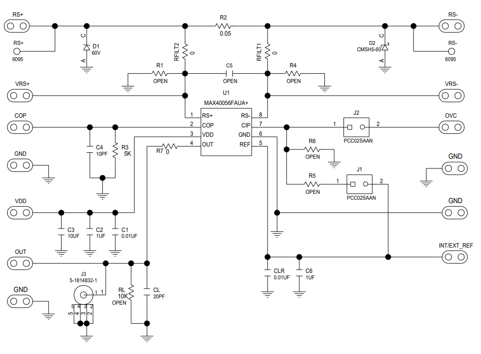
示意图
发布日期: 2019-01-11
| 更新日期: 2023-04-24

