特性
- 评估MAX40077和MAX40089 IC:
- 增益带宽乘积:42MHz (MAX40089)
- 增益带宽乘积:10MHz (MAX40077)
- 工作温度范围:-40°C至125°C
- 2.7V至5.5V电源电压范围(VDD和VSS)
- 超低失真(0.0002%,1kΩ负载)
- 经过验证的PCB布局
- 完全组装并经过测试
必要设备
- MAX40089EVKIT evaluation kit
- 2.7V to 5.5V, 100mA DC power supply
- Precision voltage calibrator
- Two digital multimeters
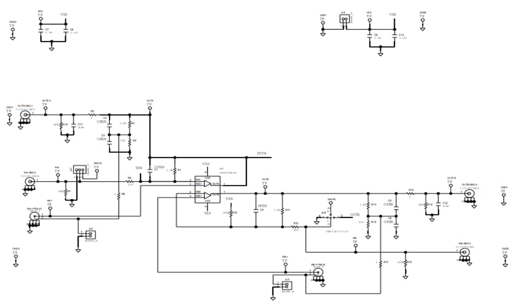
MAX40089 EV套件示意图
发布日期: 2018-12-12
| 更新日期: 2023-04-24

