特性
- 500mA时电压降小于45mV
- 反向偏置时漏电流小于2µA
- 电源电压范围:1.5V至5.5V
- 低静态电流:7µA(典型值),18µA(最大值)
- 自身热保护
- 小型0.73mm x 0.73mm 4焊球WLP
- 温度范围:-40°C至125°C
- 评估MAX40200ANS+
- 包含易于使用的元件
- 经过验证的PCB布局
- 完全组装并经过测试
套件内容
- +6V DC电源
- 具有1A灌电流能力的电子负载(例如HP6060B)
- 精密电压表
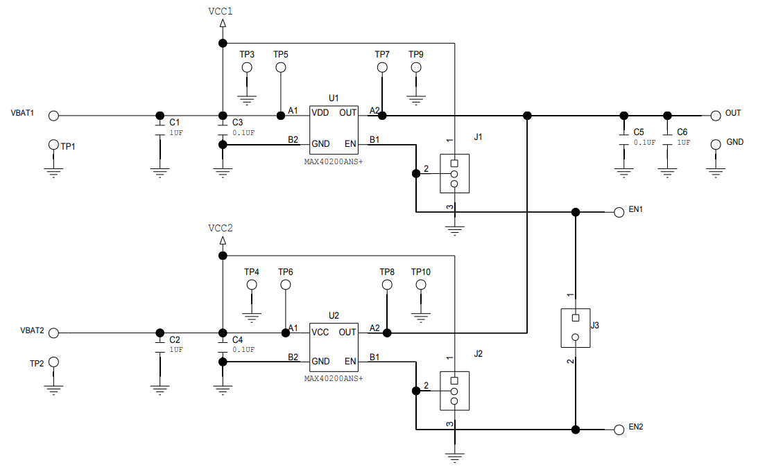
MAX40200评估套件示意图
视频
发布日期: 2017-06-13
| 更新日期: 2023-04-18

