特性
- 评估MAX40203AUK+
- 500mA时,电压降仅为100mV
- VDD反向偏置时漏电流小于10nA
- 电源电压范围:1.2V至5.5V
- 低静态电源电流:300nA(典型值)、500nA(最大值)
- 自身热保护
- 温度范围:-40°C至125°C
- 包含易于使用的元件
- 经过验证的PCB布局
- 完全组装并经过测试
必要设备
- MAX40203EVKIT evaluation kit
- +6V DC power supply
- Electronic load capable of sinking 1A ( e.g., HP6060B)
- Precision voltmeter
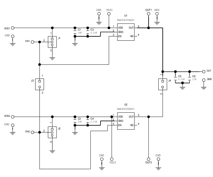
MAX40203 EV套件示意图
发布日期: 2018-12-11
| 更新日期: 2023-04-24

