Analog Devices / Maxim Integrated MAX5316 16位数模转换器
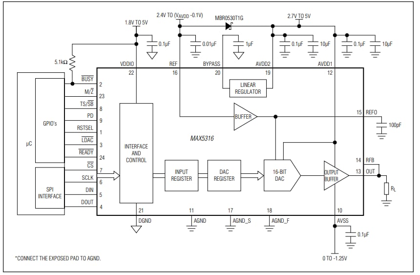
Maxim Integrated MAX5316 16位数模转换器 (DAC) 是高精度、串行SPI输入、电压缓冲输出DAC,采用4mm x 5mm、24引脚TQFN封装。这些器件在-40°C至+105°C的整个温度范围内具有±1LSB INL(最大值)和±0.25LSB DNL(典型值)精度。该DAC提供电压缓冲输出,具有3µs快速建立时间,在FSR内保持低失调和±0.6ppm/°C(典型值)的增益偏移。加载/感应输出 (OUT) 有助于在驱动长线负载时保持高精度指标。独立的AVSS电源允许放大器输出至0V (GND) 电平,在接近地电位时确保完全线性指标。上电时,该器件将输出复位至零或中间值。该器件具有2.7V至5.5V的较宽供电范围,并集成了低漂移、低噪声基准缓冲器,因此简单易用。MAX5316 DAC具有50MHz 3线SPI接口。特性
- 非常适合用于ATE和高精度仪器:
- 在整个温度范围内保证±1LSB(最大值)INL精度
- 驱动10kΩ || 100pF负载时具有快速建立时间 (3µs)
- 上电时,将DAC输出安全地复位至零或中间值(引脚可选)
- 可预先确定系统上电或复位时的状态
- 负电源 (AVSS) 选项在0V下确保INL/DNL指标
- SPI接口兼容1.7V至5.5V逻辑
- 高度集成,缩短了开发时间、减小了PCB面积
- 电压缓冲输出可直接驱动2kΩ负载满摆幅工作
- 集成基准缓冲区
- 无需外部放大器
- 小型4mm × 5mm、 24引脚TQFN封装
应用
- 自动校准
- 自动测试设备
- 通信系统
- 数据采集系统
- 增益与失调调节
- 医疗设备
- 过程控制与伺服环路
- 可编程电压及电流源
- 测试与测量
典型工作电路
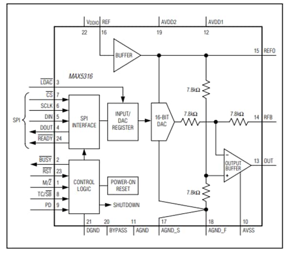
功能框图
发布日期: 2019-10-25
| 更新日期: 2023-04-26
