Analog Devices / Maxim Integrated MAX5995x电源管理IC
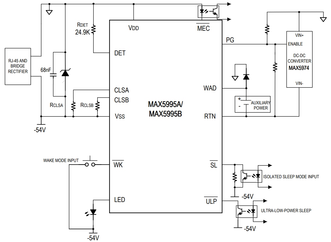
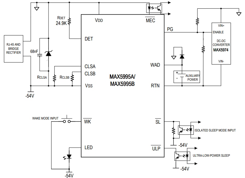
Maxim Integrated MAX5995x电源管理IC设有面向受电设备 (PD) 的完整接口,可在以太网供电 (PoE) 系统中符合IEEE® 802.3af/at/bt标准。这些器件为PD提供了检测信号、分级信号,以及带启动浪涌电流控制的集成隔离功率开关。MAX5995x IC支持IEEE 802.3bt标准中规定的多事件分类方法,并可提供信号来指示Type 1到Type 4供电设备 (PSE)。MAX5995x PMIC还可提供电源良好 (PG) 信号、两步电流限制和折返控制以及过热保护。MAX5995x IC采用16引脚5mm x 5mm TQFN封装。该PMIC的工作温度范围为-40°C至85°C。应用包括IEEE 802.3bt受电设备、网络电话、IP安全摄像头、无线接入点、小型蜂窝、微微蜂窝、照明和楼宇自动化。
特性
- 符合IEEE 802.3af/at/bt标准
- Type 1~4 PSE分类指示器或外部壁式适配器指示器输出
- 简化的壁式适配器接口
- 多事件分类0-8
- 睡眠模式和超低功耗睡眠模式
- 100V输入绝对最大额定值
- 启动期间的浪涌电流限制
- 欠压闭锁 (36V)
- 具有可编程LED电流的LED驱动器
- 电流折返保护
- 过热保护
- 正常工作时的电流限制
- 多事件功率级指示
- 散热增强型5mm x 5mm 16引脚TQFN封装
应用
- IEEE 802.3bt受电设备
- 网络电话和IP安全摄像头
- 无线接入点
- 小型蜂窝和微微蜂窝
- 照明
- 楼宇自动化
Additional Resources
框图
应用电路图
发布日期: 2018-12-26
| 更新日期: 2023-07-13
