借助专用使能、电源正常 (POK) 引脚,可实现简单的硬件控制。I2C串行接口可用于动态电压缩放和系统功率优化的全面配置和控制。
内置欠压锁定 (UVLO)、输出有源放电、逐周期电流限制、热关断和短路保护功能,可确保在异常工作条件下的安全运行。
Analog Devices MAX77533降压稳压器采用12焊球、0.4mm间距晶圆级封装 (WLP)。
特性
- 5A单通道降压稳压器
- 输入电压范围:3 V至14 V
- 输出电压范围:8V至VSUP 的99%
- 8V至5V I2C可编程,步长为50mV
- 55V至VSUP 的99%,带外部反馈电阻器
- 2 V、1.8 V或3.3 V出厂预设选项
- 高效率、低IQ 可延长电池寿命
- 峰值效率:94%(7.4VSUP 、3.3VOUT)(2520电感器)
- 9μA IQ(12VSUP 、1.8VOUT 内部反馈版本)
- 可选择的轻负载SKIP和强制PFM模式
- 1 MHz或550 kHz固定频率开关
- 硬件或软件控制
- 支持输入和电源良好输出引脚
- 可选I2C全面控制接口
- 保护
- 逐周期电感器峰值电流限制
- 短路断续模式、UVLOHE热关断保护
- 默认软启动时间:1ms
- 物理特性
- 工作温度范围:-40 °C至+85 °C
- 85mm x 1.4mm x 0.7mm WLP12,0.4毫米间距,3x4阵列
- 符合RoHS标准
应用
- 2节和3节高功率密度电源
- 便携式Li+/Li离子电池供电设备
- 无人机、高清摄像机及笔记本电脑
- 空间受限的便携式电子设备
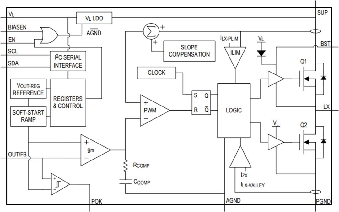
降压控制方案
应用电路(外部反馈)
应用电路(内部反馈)
发布日期: 2020-09-08
| 更新日期: 2024-07-02

