特性
- 简单易用
- GUI驱动器I2C接口
- 板载热敏电阻
- GPIO LED
- 经过组装和全面测试
- 板载电子负载
- 稳态、瞬态和随机模式
- 演示端到端模拟多路复用器的实施
- 板载ADC
- 评估按钮和滑块开关On-Key选项
必要设备
- MAX77654EVKIT评估套件
- MAX77654EVKIT评估套件GUI
- 基于Windows的PC
- 电源
- 电流表
- DVM
- Micro-USB电缆
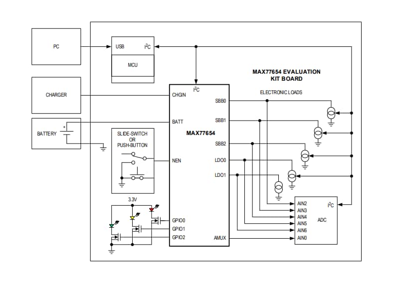
简化框图
简单框图
发布日期: 2019-07-22
| 更新日期: 2023-04-14

