特性
- 高达16 V保护
- 13.7V最大工作输入电压
- 3.15A最大充电电流
- 6A放电电流保护
- 无需固件或通信
- 集成USB检测
- CC检测,用于USB Type-C
- BC1.2检测,用于传统SDP、DCP和CDP
- 自动输入电流限制配置
- 输入电压调节,具有自适应输入电流限制 (AICL) 功能
- 反向升压能力高达5.1V、1.5A
- 所有功能的引脚控制
- 电阻器可配置快速充电电流
- 电阻器可配置的充电完成电流
- ENBST引脚,启用和禁用反向升压
- STAT引脚,指示充电状态
- INOKB引脚,指示输入电源正常 (POK)
- OOPOFF引脚,禁用充电
- 集成电池真断开FET
- 3mm x 3mm、24引线FC2QFN封装
应用
- 移动销售点 (mPOS) 终端
- 便携式医疗设备
- 无线耳机
- GPS追踪器
- 可穿戴设备充电座
- 移动电源
- 移动路由器
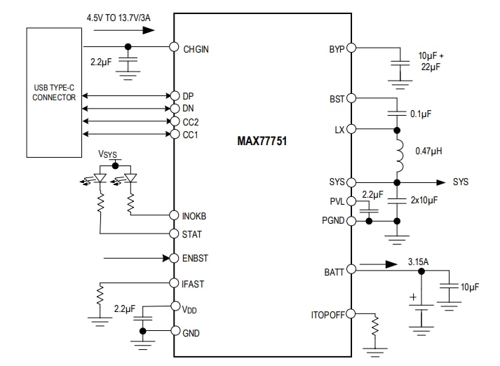
框图
发布日期: 2020-07-21
| 更新日期: 2024-06-11

