Analog Devices / Maxim Integrated MAX77757 USB Type-C®自主充电器
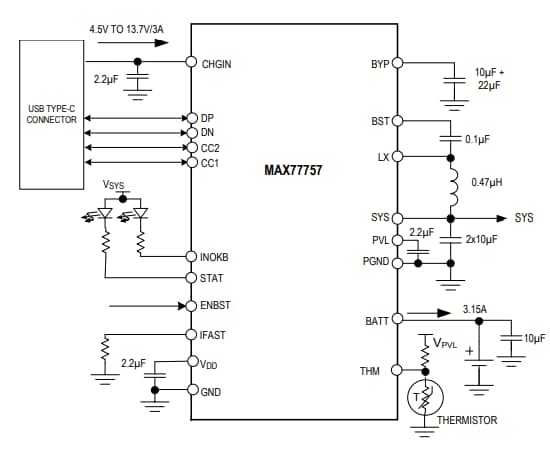
Analog Devices Inc. MAX77757 USB Type-C®自主充电器是一款独立的3.15A器件(带JEITA),用于1节锂离子/LiFePO4电池,支持反向升压功能。MAX77757充电器的输入电压范围为4.5V至13.7V,最高输入电流限制为3A。该IC具有自适应输入电流限制 (AICL) 功能。AICL功能通过减少输入电流来调节输入电压,以防止弱适配器’的电压发生故障或折返。MAX77757 IC上的USB Type-C配置通道 (CC) 检测引脚支持自动USB Type-C电源检测和输入电流限制配置。MAX77757 IC具有高达5.1V和1.5A的反向升压能力,可通过ENBST引脚启用。ADI MAX77757自主充电器配有智能电源选择器™和电池真正断开FET。这些配备的器件可控制电池的充电和放电,或者在发生故障时隔离电池。MAX77757 IC有多种型号可供选择,支持4.1V至4.5V各种端接电压的锂离子电池。该充电器具有用于LiFePO4电池的3.6V端接电压选项。MAX77757 IC采用3mm x 3mm尺寸、0.4mm间距和24引脚FC2QFN封装。典型应用包括移动销售点 (mPOS) 终端、便携式医疗设备、无线耳机、GPS跟踪器、可穿戴设备充电座和移动电源。
特性
- 高达16V保护
- 6A放电电流保护
- 无需固件或通信
- 集成USB检测:
- 集成CC检测,用于USB Type-C
- 集成BC1.2检测,用于传统SDP、DCP、CDP和DCD超时
- 集成USB检测,用于常见的专有充电器类型
- 自动输入电流限制配置
- 安全性:
- 充电安全定时器
- JEITA符合NTC热敏电阻标准 (MAX77757J)
- NTC热敏电阻HOT/COLD停止充电 (MAX77757H)
- 热关断
- 所有功能的引脚控制:
- 电阻器可配置快速充电电流
- ENBST引脚,启用和禁用反向升压
- STAT引脚,指示充电状态
- INOKB引脚,指示输入电源正常 (POK)
- THM引脚,禁用充电
- 输入电压调节,具有自适应输入电流限制 (AICL)
- 反向升压能力高达5.1V和1.5A
- 集成电源路径
- 集成电池真断开FET
- 24引脚FC2QFN封装
规范
- 13.7V最大工作输入电压
- 3.15A最大充电电流
- 终端电压:
- 4.1V至4.5V(锂离子和锂聚合物电池)
- 3.6V/3.7V(LiFePO4电池)
- 尺寸:3mm x 3mm
- 工作温度范围:-40°C至85°C
- 储存温度范围:-65°C至150°C
应用
- 移动销售点 (mPOS) 终端
- 便携式医疗设备
- 无线耳机
- GPS追踪器
- 可穿戴设备充电座
- 移动电源
- 移动路由器
框图
典型应用电路
发布日期: 2021-04-01
| 更新日期: 2023-04-13
