Analog Devices / Maxim Integrated MAX77757评估套件
Analog Devices Inc. MAX77757评估套件是完全组装并经过测试的印刷电路板 (PCB)。MAX77757套件设计用于评估MAX77757 IC独立型3.15A USB Type-C®自主充电器(带JEITA)。MAX77757 IC的工作输入电压范围为4.5V至13.7V,快速充电电流高达3.15A,最大输入电流限制为3A。MAX77757评估套件具有USB Type-C CC检测功能、符合USB电池充电规范的电池充电以及输入插入时专有的适配器检测功能。该套件将充电器输入电流限制自动配置为输入源的最大允许电流。MAX77757评估套件包括可变电阻器和热敏电阻器,用于演示JEITA合规性。特性
- 高达16V保护
- 13.7V最大工作输入电压
- 3.15A最大充电电流
- 6A放电电流保护
- 无需固件或通信
- 集成USB检测:
- 集成CC检测,用于USB Type-C
- 集成BC1.2检测,用于传统SDP、DCP和CDP
- 集成USB检测,用于常见的专有充电器类型
- 自动输入电流限制配置
- 安全性:
- 充电安全定时器
- JEITA符合NTC热敏电阻标准 (MAX77757J)
- NTC热敏电阻HOT/COLD停止充电 (MAX77757H)
- 热关断
- 所有功能的引脚控制:
- 电阻器可配置快速充电电流
- ENBST引脚,启用和禁用反向升压
- STAT引脚,指示充电状态
- INOKB引脚,指示输入电源正常 (POK)
- THM引脚,禁用充电
- 输入电压调节,具有AICL
- 反向升压能力:高达5.1V、1.5A
- 集成电源路径
- 集成电池真断开FET
- 经过验证的PCB布局
- 完全组装并经过测试
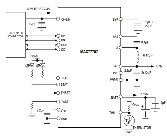
框图
其他资源
发布日期: 2021-04-01
| 更新日期: 2023-04-13
