Analog Devices / Maxim Integrated MAX77827开关降压-升压转换器
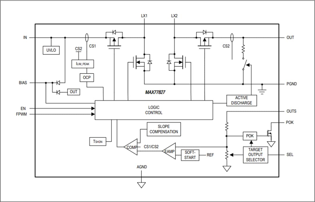
Maxim Integrated MAX77827开关降压-升压转换器是一款高效率降压-升压稳压器,具有6μA的极低典型静态电流 (IQ)。MAX77827支持1.8V至5.5V的输入电压范围,输出电压范围为2.3V至5.3V。该IC提供两种不同的开关电流水平(1.8A和3.1A),可根据给定的负载电流要求优化外部元件尺寸。MAX77827具有1.8A开关限流选项,可在降压模式下支持高达1.0A的负载电流,在升压模式下支持900mA负载电流(VIN = 3.0V,VOUT = 3.3V)。MAX77827具有96%的峰值效率,非常适合用于电池供电便携式应用。MAX77827具有可调输出电压,通过单个电阻器可编程为2.3V至5.3V。该器件设有两个通用输入输出 (GPIO) 引脚,可支持脉冲宽度调制 (PWM) 使能功能和电源良好 (POK) 指示器。借助独特的控制算法,可实现高效率、出色的线路/负载瞬态响应性能,以及降压和升压模式之间的平滑转换。这些选项提供了较高的设计灵活性,可让IC适用于各种应用和用例,同时尽量节省电路板空间。
Maxim Integrated MAX77827开关降压-升压转换器采用1.61mm x 2.01mm、12焊球晶圆级封装 (WLP),不含铅,符合RoHS指令。
特性
- 1.8V至5.5V输入电压范围
- 2.3V至5.3V的单电阻器可调输出电压
- 1.6A的最大输出电流(3.1A ILIM选项,降压模式)
- 900mA的最大输出电流(1.8A ILIM选项,降压模式3.0VIN、3.3VOUT)
- 96%的峰值效率(3.3VIN、3.3VOUT)
- 跳跃模式,可提高轻负载效率
- 6μA超低典型静态电流 (TJ = +25°C)
- 标称开关频率:2.5MHz
- 使能引脚
- 便于系统设计的GPIO引脚
- FPWM(强制PWM)模式选择引脚
- POK指示灯引脚
- UVLO、软启动、有源输出放电、过流和热关断保护
- 工作结温范围:-40°C至+125°C
- 最高结温:+150°C
- 封装类型:WLP-12
- 封装尺寸:1.61mm x 2.01mm
- 无铅,符合RoHS指令
应用
- 单节锂离子电池供电设备
- 智能手机、便携式设备和可穿戴设备
- 物联网 (IoT) 设备
- 窄带物联网 (NB-IoT) 设备
框图
典型应用电路
设计解决方案
发布日期: 2019-06-24
| 更新日期: 2023-04-17
