Analog Devices / Maxim Integrated MAX8903 2A 1-Cell Li+ DC-DC Chargers
Analog Devices MAX8903 2A 1-Cell Li+ DC-DC Chargers for USB and Adapter Power are integrated 1-cell Li+ chargers and Smart Power Selectors™ with dual (AC adapter and USB) power inputs. The MAX8903 switch mode chargers deliver 4MHz switching, eliminating heat and allowing tiny external components. MAX8903 devices feature optimized smart power control for limited USB or adapter power. Battery charge current and SYS output current limit are independently set. Analog Devices MAX8903 DC-DC Chargers are offered in various versions, allowing design flexibility to choose key parameters, such as system regulation voltage, battery pre-qualification threshold, and battery regulation voltage.Features
- Efficient DC-DC converter eliminates heat
- Dual current-limiting inputs—AC adapter or USB automatic adapter/USB/battery switchover to support load transients
- 50mΩ System-to-battery switch
- Supports USB spec
- 4MHz switching for tiny external components
- Instant on, works with no/low battery
- Thermistor monitor
- Integrated current-sense resistor
- No external MOSFETs or diodes
- 4.1V to 16V Input operating voltage range
Applications
- PDAs, palmtops, and wireless handhelds
- Personal navigation devices
- Smart cell phones
- Portable multimedia players
- Mobile internet devices
- Ultra mobile PCs
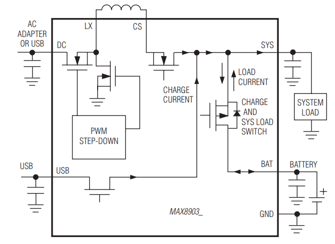
Typical Operating Circuit
发布日期: 2012-01-17
| 更新日期: 2023-04-13
