Analog Devices / Maxim Integrated MAX96724/F/R评估套件
Analog Devices MAX96724/F/R评估套件用于通过标准FAKRA同轴电缆或MATE-AX电缆评估MAX96724、MAX96724F和MAX96724R器件。这些解串器具有高带宽、千兆位多媒体串行链路(GMSL-1或GMSL-2)、扩展频谱和全双工控制通道。Analog Devices MAX96724/F/R评估套件包含简单易用的Windows 10®或更高兼容的图形用户界面 (GUI)。该评估套件包括板上安装的MAX96724、MAX96724F或MAX96724R IC。特性
- MAX96724解串器接受串行器的GMSL数据,并将其转换为MIPI CSI-2
- 向后兼容,可接受GMSL-1串行数据
- 四路输入可混合并匹配GMSL-1和GMSL-2
- 输出符合MIPI D-PHY v1.2和CSI-2 v1.3规范
- Windows 10或更高兼容软件支持
- USB控制接口(含电缆)
- 功能强大、简单易用的GUI,用于全面评估器件特性
- 电路板由USB、12V壁式适配器或外部电源供电
- 成熟的PCB布局
- 已完全装配并经测试
应用
- 高分辨率相机系统
- 高级辅助驾驶系统 (ADAS)
必要设备
- MAX96724 DPHY 估套件
- MAX96717或MAX96705串行器评估套件或摄像头模块
- FAKRA同轴电缆组件
- 安装Windows 10®或更高版本和GMSL-2软件的PC
- 电源(500mA USB端口、5V/1A直流电源或12V圆柱形插孔直流电源)
- Micro-USB电缆
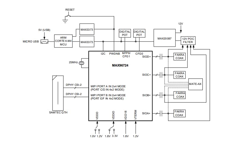
框图
板正面的关键元件
板背面的关键元件
默认跳线位置
典型应用
发布日期: 2023-04-06
| 更新日期: 2023-04-12
