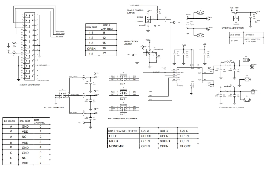
特性
- 3V至14V单电源运行
- I2S、左对齐或TDM输入
- 音频通道选择(左、右和单声道混合)
- 可选五种增益(9.5dB、12.5dB、15.5dB、18.5dB和21.5dB)
- 无滤波器运行
- 低EMI
- 轻松硬件设置
MAX98365开发板
MAX98365开发板搭配AUDINT3和外部电源(接PVDD)使用。该开发板需要两个外部电源,一个用于PVDD,一个用于VDD。
音频接口板III
音频接口板III (AUDINT3) 简化了MAX98365开发板的评估。AUDINT3为开发板提供了一系列功能,无需额外音频设备即可实现该板的功能。AUDINT3的主要元件是LOD电源电压和USB转PCM接口。AUDINT3板还可以生成不同类型、频率和振幅的测试信号音。
MAX98365开发板原理图
发布日期: 2022-04-18
| 更新日期: 2023-04-14

