特性
- 输入电压范围:5.5V至60V
- 3.3V至6.3V输出电压,提供高达300mA输出电流
- 开关频率:550kHz
- ENABLE/UVLO输入、电阻可编程UVLO
- 借助PFM特性可提高轻负载效率
- 固定内部软启动时间:3.75ms
- RESET输出,上拉电阻至VCC
- 过流和过热保护(OCP和OTP)
- 薄型、表面贴装元件
- 经过验证的PCB布局
套件内容
- EN/UVLO PCB焊盘
- 跳线J1,用于在所需输入电压下启用输出
- 跳线J2支持根据轻负载性能要求选择PWM或PFM操作模式
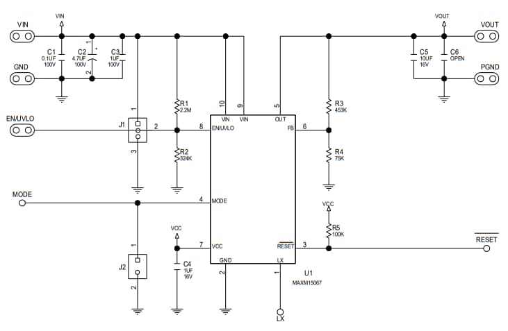
套件示意图
View Results ( 6 ) Page
| 物料编号 | 数据表 | 描述 |
|---|---|---|
| MAXM15062EVKIT# | ![]() |
电源管理IC开发工具 EVkit for MAXM15062, 4.5V to 60V Input, |
| MAXM15063EVKIT# | ![]() |
电源管理IC开发工具 EVkit for MAXM15063, 4.5V to 60V Input, |
| MAXM15064EVKIT# | ![]() |
电源管理IC开发工具 EVkit for 300mA; 60V synchronous buck mi |
| MAXM15065EVKIT# | ![]() |
电源管理IC开发工具 Evkit for MAXM15065, 4.5V to 60V Input, |
| MAXM15066EVKIT# | ![]() |
电源管理IC开发工具 Evkit for MAXM15066, 4.5V to 60V Input, |
| MAXM15067EVKIT# | ![]() |
电源管理IC开发工具 Evkit for MAXM15067, 4.5V to 60V Input, |
发布日期: 2019-07-15
| 更新日期: 2023-04-12


