MAXM17537工作在4.5V至60V的宽输入电压范围内,提供高达3A的连续输出电流,在8V至24V输出电压范围内具有出色的线路和负载调节能力。MAXM17537提供真即插即用电源解决方案,高集成度显著降低了设计复杂性和制造风险。
该器件可采用脉宽调制 (PWM)、脉冲频率调制 (PFM) 或断续导通模式等控制方式工作。MAXM17537采用薄型、高散热、紧凑型、29引脚、9mmx15mmx4.32mm SiP封装。SiP封装降低了功耗、提高了效率,并适合自动化电路板装配。
特性
- 降低了设计复杂度、制造风险,缩短了上市时间
- 集成同步降压直流-直流转换器
- 集成电感器
- 集成FET
- 集成补偿元件
- 节省电路板空间,适用于空间受限的应用
- 在单个封装内完全集成降压型电源
- 薄型、9mm x 15mm x 4.32mm SiP封装
- 外部BOM元件数量极少,简化了PCB设计
- 可灵活地对电源设计进行优化
- 宽输入电压范围:4.5 V至60 V
- 可调节输出电压范围:8 V至24 V
- 可调节频率带外频率同步 (100kHz至2.2MHz)
- PWM、PFM或DCM电流模式控制
- 可编程软启动
- 辅助电压自举LDO,用于提高效率
- 可选的可编程EN/UVLO
- 在恶劣工业环境中可靠工作
- 集成式热保护
- 断续模式过载保护
- RESET输出电压监控
- 工作温度范围:-40 °C至+125 °C
应用
- 测试与测量设备
- 分布式电源调节
- FPGA和DSP负载点稳压器
- 基站负载点稳压器
- 暖通空调和楼宇控制系统
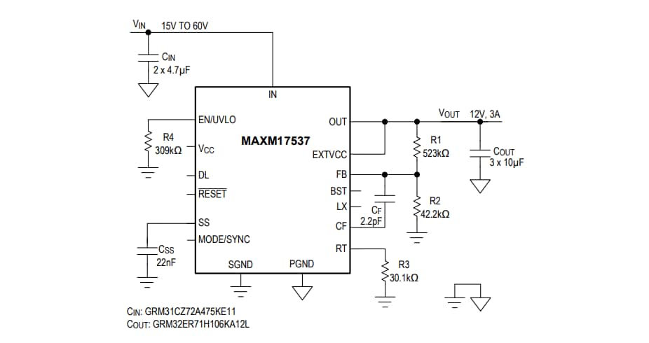
典型应用电路
发布日期: 2020-02-18
| 更新日期: 2024-04-22

