该器件简单易用、完全可配置,且仅需极少外部元件。其他特性包括逐周期峰值电流限制保护、欠压锁定 (EN/UVLO) 和热关断。MAXM17552EVKIT可在-40°C至+125°C全工业/汽车温度范围内工作。
特性
- 14V至60V的宽输入范围
- 反馈电压精度:±1.75%
- 输出:5V、100mA
- 内部补偿
- 全陶瓷电容器、超紧凑的解决方案尺寸
- 固定频率PWM
- 关断电流低至1.2μA(典型值)
- 可编程软启动和预偏置启动
- 开漏电源良好输出(低电平有效RESET引脚)
- 可编程EN/UVLO阈值
- 断续模式过流保护 (OCP)
- 过热保护 (OTP)
- 工业/汽车温度范围:-40°C至+125°C
应用
- 4mA至20mA电流环供电传感器
- 高压LDO替代品
- 暖通空调和楼宇控制
- 工业传感器
- 电机编码器
Additional Resource
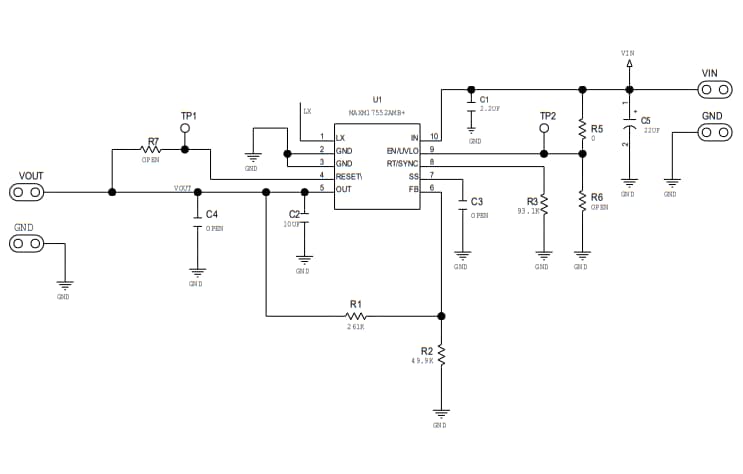
示意图
发布日期: 2018-10-26
| 更新日期: 2023-04-24

