Analog Devices / Maxim Integrated MAXREFDES48 参考设计
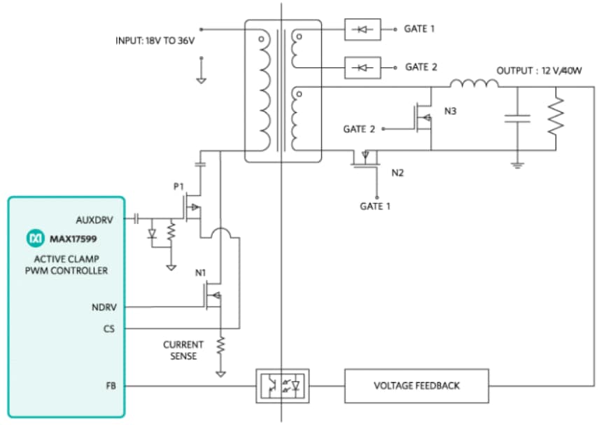
美信 MAXREFDES48 参考设计可用于演示 MAX17599 低 IQ、宽输入范围、有源钳位电流模式 PWM 控制器的应用。MAX17599 包含设计宽输入隔离式正激转换器工业电源所需的全部电路。该参考设计工作于从 18V 到 36V 的输入电压范围,提供 3.5A、12V 的输出。该参考设计具有有源钳位变压器复位拓扑,用于正激转换器。这种复位拓扑拥有几项优势,包括:减小施加于开关的电压应力、更大的允许磁通量摆幅实现了变压器尺寸的减少、耗散缓冲电路的去除令工作效率提高。这些特性实现了一款紧凑的、低成本隔离电源。该设计预定在 250kHz 下执行切换。对 EMI 敏感的应用,用户可以对频率抖动方案进行编程,从而实现低 EMI 的展频工作。The reference design operates over an 18V to 36V input voltage range, and provides up to 3.5A at 12V output. The reference design features the active-clamp transformer reset topology for forward converters. This reset topology has several advantages including reduced voltage stress on the switches, transformer size reduction due to larger allowable flux swing, and improved efficiency due to elimination of dissipative snubber circuitry.
These features result in a compact and cost-effective isolated power supply. The design is set to switch at 250kHz. For EMI-sensitive applications, the user can program the frequency-dithering scheme, enabling low-EMI spread-spectrum operation.
特性
- Functional insulation
- Compact and flexible
- Low power dissipation
- Minimal external components
- Robust operation in adverse industrial environments
应用
- PLCs
- Industrial process control and sensors
- Telecom and datacom power supplies
Block Diagram
发布日期: 2014-11-20
| 更新日期: 2023-04-17
