特性
- VIN =12V、VOUT =1V时,峰值效率为92%,满载效率为90%
- 4.5 V 到 16 V 的工作输入电压范围
- 输出电压范围:0.5V至5.5V
- 0.5V至5.0V,直接反馈输出启动电压搭接范围
- 集成环路补偿
- 支持耦合和分立电感器
- 符合PMBus 1.3的接口
- 支持外部功率级,提高功率容量
- 内部线性稳压器支持在一个电源电压下工作
- 可选外部LDO FET,用于增强散热性能
- 在TJ 范围内(-40°C至+125°C),直流设定值精度:±1%
- 软启动时间
- 引脚搭接可配置操作参数:
- 32个PMBus地址
- 输出电压
- 开关频率
- 过流保护 (OCP) 阈值
- 环路补偿
- 仅连续传导模式操作
- 集成精确电缆和温度检测
- 单调启动和关断,支持预偏置启动(两相)
- 快速峰值和平均过流保护
- RESTORE输入引脚复位输出电压
- 工作结温范围:-40°C至+125 °C
- 35引脚、4mm × 10.5mm、0.5mm脚距、FC2QFN封装
应用
- 负载点稳压器
- 通信、网络、服务器和存储设备
- 微控制器芯片组
- 存储器VDDQ
- I/O和辅助电源
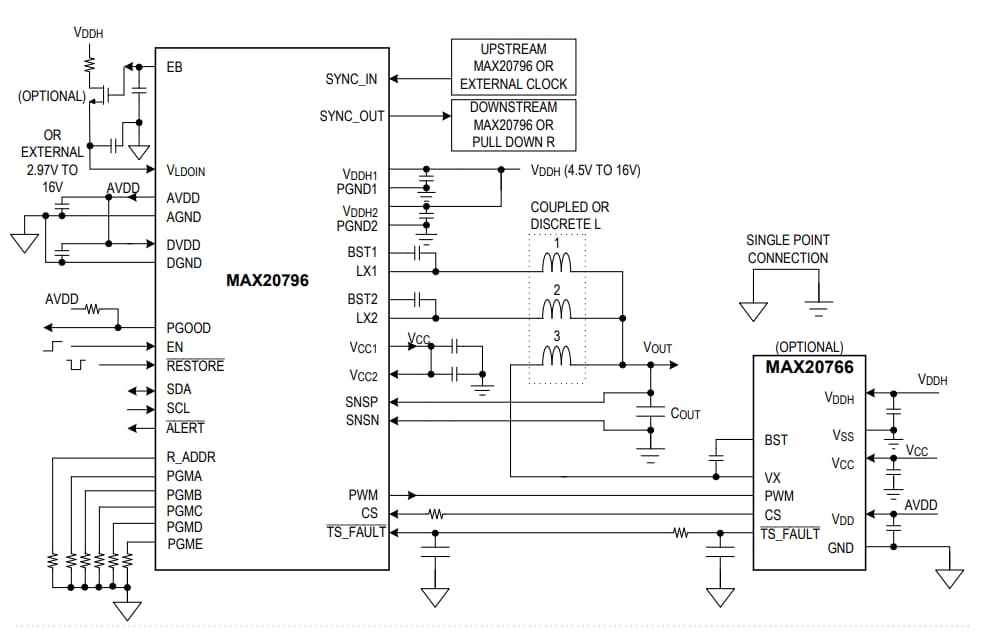
框图
发布日期: 2020-06-04
| 更新日期: 2024-05-28

