ADI TMC6100电源驱动器具有可编程安全特性,例如短路检测和过温阈值以及用于诊断的SPI接口,可实现稳健可靠的设计。TMC6100需要最少数量的外部元件,以构建
具有完整保护和诊断功能的坚固型驱动器。
特性
- 3相电机高达100A线圈电流(外部MOSFET)
- 8至60V DC电压范围
- 栅极驱动器可编程0.5A/1A/1.5A
- 通过SPI接口进行全面保护和诊断
- 具有1Ω (LS)/1.3Ω(HS)安全延迟电阻的栅极关断驱动器
- SPI和独立运行
- 电荷泵可实现100%占空因数运行
- 可选BBM先断后合逻辑,用于单线控制
- 可编程短路和过载电流阈值和重试
- 带有3-线或6-线驱动器的可编程控制接口
- 全面保护和诊断
- 紧凑型7mm x 7mm QFN封装
- 双引脚距离,可在高压下安全运行
应用
- PMSM FOC驱动器和BLDC电机
- 工业驱动器
- 工厂自动化
- 实验室自动化
- 机器人
- CNC机床
- 纺织机械
- 泵
- 监控摄像头
- 家居自动化
- 打印机
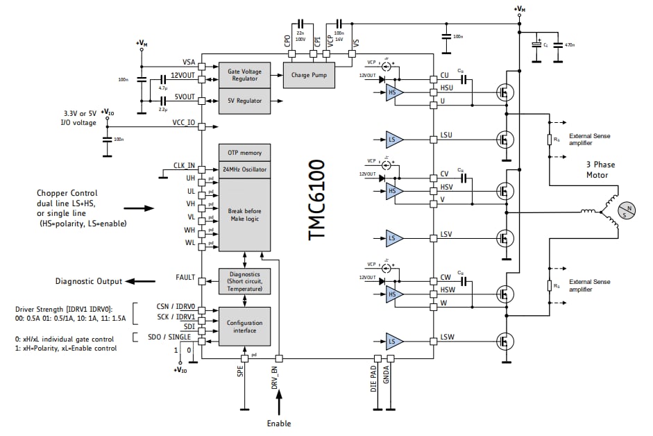
框图
独立应用
视频
发布日期: 2021-03-26
| 更新日期: 2026-02-03

