Apex Microtechnology PA10 High Temp Power Amplifiers
Apex Microtechnology PA10 High Temp Power Amplifiers are 5A, 100V amplifiers with a 4MHz gain bandwidth. The Apex Microtechnology PA10 is ideal for driving resistive, inductive, and capacitive loads like motors, magnetic deflection, and programmable power supplies. The PA10 offers optimum linearity at low levels, and the output stage is biased in the Class A/B mode. The safe operating area (SOA) is observed for operating conditions by selecting user-programmable current limit resistors, and the amplifier is internally compensated for all gain settings. The PA10A is the A-grade version with enhanced offset voltage, offset current, and bias current performance. The PA10M/883 is the certified military-grade version. The PA10 is housed in an electrically isolated, hermetically sealed 8-pin TO-3 metal package. A heatsink with a proper rating is recommended for continuous operation under load.Features
- 4MHz gain-bandwidth product
- –55 to +125°C (PA10A) temperature range
- Class A/B output excellent linearity
- ±10V to ±50V wide supply range
- ±5A peak high output current
Applications
- Motor, valve and actuator control
- Magnetic deflection circuits up to 4A
- Power transducers up to 100kHz
- Temperature control up to 180W
- Programmable power supplies up to 90V
- Audio amplifiers up to 60W RMS
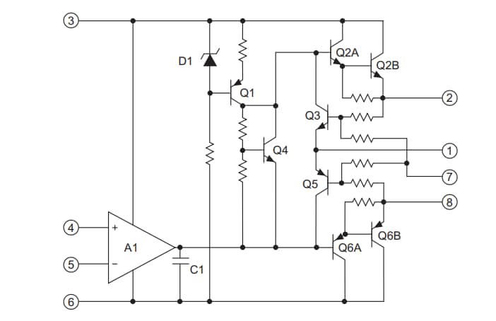
Equivalent Schematic
Videos
发布日期: 2020-08-25
| 更新日期: 2024-04-12
