Broadcom ACFJ-332B高速栅极驱动光耦合器
Broadcom ACFJ-332B高速栅极驱动光耦合器是双通道、工业级高速轨至轨输出栅极驱动光耦合器。此系列器件在输入和输出通道间提供了5000VRMS的隔离电压,在两个输出通道间则提供高达700VRMS的功能隔离电压。ACFJ-332B光耦合器的共模瞬态抗扰度(CMTI)大于150kV/μs,可防止栅极驱动器在噪声环境中出现误故障。这些栅极驱动光耦合器支持宽输入和驱动器输出电压范围,具有米勒钳位功能,确保MOSFET/GaN功率器件安全、可靠的关断。典型应用包括电源、电动汽车充电、可再生能源逆变器和存储,以及工业自动化和机器人的电机驱动器。特性
- 4 A 最大峰值输出电流
- 双通道轨到轨输出
- 带迟滞的欠压闭锁 (UVLO) 保护
- 65 ns最大传播延迟
- 共模瞬态抑制 (CMTI):150kV/μs
- 用于增强安全特性的EN引脚
- 最小米勒钳位灌电流:1 A
- 宽工作电压范围(VCC):15V至25V
- 扩展工业温度范围:-40 °C至125 °C
- 采用爬电距离和电气间隙为8.3mm的SO-24封装的双隔离通道
- 两个输出驱动器之间的爬电距离为3.5mm
- 安全批准
- - UL/cUL 1577:5000VRMS,持续1分钟
- - IEC/EN 60747-5-5:VIORM=1414VPEAK
应用
- 电源和EV充电
- 可再生能源的逆变器和储能
- 工业自动化和机器人的电机驱动
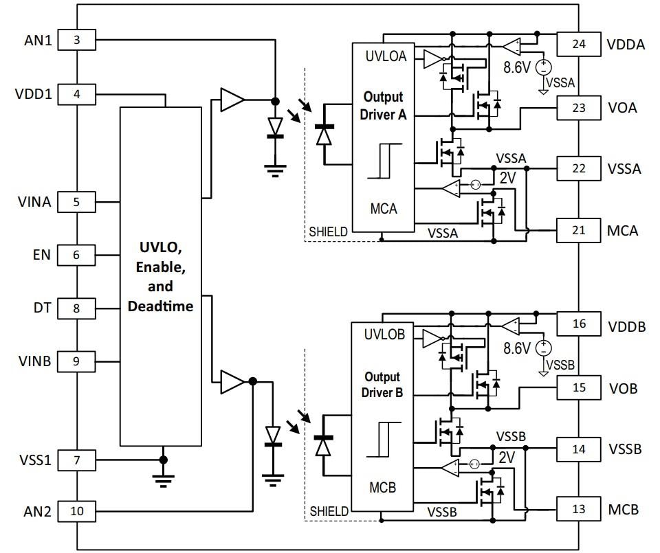
功能框图
典型应用电路
发布日期: 2024-12-24
| 更新日期: 2025-01-14
