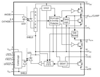
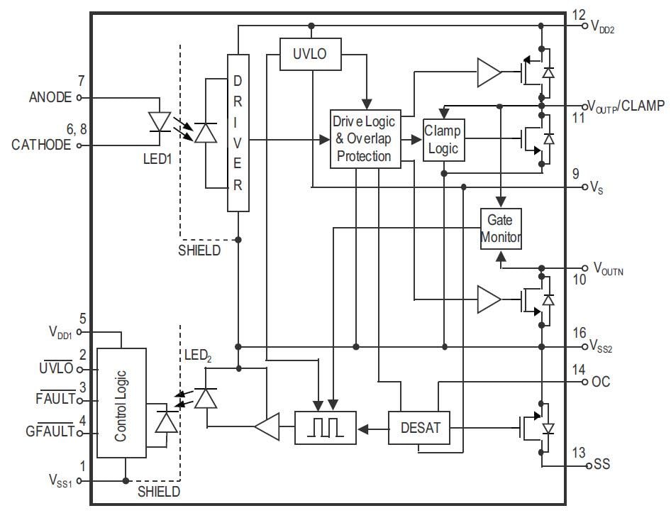
特性
- ACPL-352J Features
- 5A maximum peak output current
- 4.5A minimum peak output current
- 150ns maximum propagation delay
- Dual output drive to control turning on and off time
- Over-current detection with configurable "Soft" shutdown
- Functional Safety Reporting; over current FAULT feedback; IGBT/MOSFET GATE status feedback; UVLO status feedback
- Under Voltage Lock-Out with Hysteresis
- 50kV/μs Minimum Common Mode Rejection at VCM = 1500V
- 15V to 30V wide operating VDD2 range
- –40°C to 105°C industrial temperature range
- 8.3mm creepage and clearance
- Safety approval: UL recognized 5000VRMS for 1min; CSA; IEC/EN/DIN EN 60747-5-5 VIORM = 1414 VPEAK
- ACNW3430 Features
- 3.0A maximum peak output current
- Rail-to-rail output voltage
- UVLO with VE reference for negative power supply
- 150ns maximum propagation delay
- 90ns maximum propagation delay difference
- LED current input with hysteresis
- 100kV/µs minimum Common Mode Rejection (CMR) at VCM = 1500V
- ICC = 5.0mA maximum supply current
- Under Voltage Lock-Out Protection (UVLO) with Hysteresis
- Wide Operating VCC Range: 15V to 30V
- Industrial Temperature Range: –40°C to 105°C
- Safety Approval
- UL Recognized 5000 VRMS for 1min.
- CSA
- IEC/EN/DIN EN 60747-5-5 VIORM = 1414 Vpeak
- ACNW3430 Features
- 5A maximum peak output current
- Rail-to-rail output voltage
- UVLO with VE reference for negative power supply
- 150ns maximum propagation delay
- 90ns maximum propagation delay difference
- LED current input with hysteresis
- 100kV/μs minimum Common Mode Rejection (CMR) at VCM = 1500V
- ICC = 5mA maximum supply current
- Under Voltage Lock-Out Protection (UVLO) with Hysteresis
- Wide Operating VCC Range: 15V to 30V
- Industrial Temperature Range: -40°C to 105°C
- Safety Approval: UL Recognized 5000VRMS for 1min; CSA; IEC/EN/DIN EN 60747-5-5 VIORM = 1414 VPEAK
应用
- IGBT/MOSFET gate drive
- AC and brushless DC motor drives
- Renewable energy inverters
- Industrial inverters
- Switching power supplies
视频
View Results ( 8 ) Page
| 物料编号 | 数据表 | 描述 | 封装 / 箱体 |
|---|---|---|---|
| ACPL-352J-000E | ![]() |
逻辑输出光电耦合器 5A Gate Drive Optocoupler | SOIC-16 |
| ACNW3430-000E | ![]() |
逻辑输出光电耦合器 5A Gate Drive Optocoupler | DIP-8 |
| ACPL-352J-500E | ![]() |
逻辑输出光电耦合器 5A Gate Drive Optocoupler | SOIC-16 |
| ACNW3430-300E | ![]() |
逻辑输出光电耦合器 5A Gate Drive Optocoupler | DIP-8 |
| ACNW3410-000E | ![]() |
逻辑输出光电耦合器 3A Gate Drive Optocoupler | |
| ACNW3410-300E | ![]() |
逻辑输出光电耦合器 3A Gate Drive Optocoupler | |
| ACNW3410-500E | ![]() |
逻辑输出光电耦合器 3A Gate Drive Optocoupler | |
| ACNW3430-500E | ![]() |
逻辑输出光电耦合器 5A Gate Drive Optocoupler | DIP-8 |
发布日期: 2016-12-12
| 更新日期: 2022-06-29


