Broadcom AFBR-2529SIZ光纤接收器
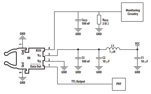
Broadcom® AFBR-2529SIZ光纤接收器由带集成光电二极管的IC组成,可提供TTL逻辑系列兼容输出。在长达50m距离内,且采用1mm聚合物光纤 (POE) 时,该接收器可处理数据速率为直流至50MBd的任何类型的信号。另外,AFBR-2529SIZ接收器还分别可在长达200m和120m距离内,且采用200μm塑料薄层二氧化硅 (PCS) 时,处理10MBd和50MBd的信号。该接收器设有4个引脚,采用Versatile Link外壳。Versatile Link器件可以互连(叠接在一起),从而最大限度地节省空间,并实现与全双工连接器的双通道连接。AFBR-2529SIZ光纤接收器具有监视器输出,可提供与平均光输入功率成比例的模拟电压。有各种单工和双工连接器以及POF电缆可用于Versatile Link器件。Broadcom的AFBR-16xxZ发射器采用650nm LED光源以及集成光学器件和驱动器IC,用于AFBR-2529SIZ接收器的光链路。AFBR-2529SIZ接收器提供反向输出信号,其中LIGHT ON表示数据输出低电平,反之亦然。50MBd系统适用于工业控制和工厂自动化、高压隔离以及消除接地回路等应用。
特性
- 符合RoHS指令
- 模拟监控输出 (RSSI)
- 在直流至50MBd的信号速率下传输数据
- 集成PIN二极管和带TTL输出逻辑的数字化IC
- 在整个工作温度范围内,采用1mm POF时距离可达50m
- 在整个工作温度范围内,采用200μm PCS时,距离可达200m (10MBd) 和120m (50MBd)
- 工作温度范围:–40°C至85°C
- 接收器电源电压:3.3V或5V
- 电源电流:20mA
- 与Broadcom Versatile Link系列连接器兼容
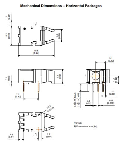
- 采用水平封装
应用
- 工业控制和工厂自动化
- 扩展RS-232和RS-485串口
- 高压隔离
- 消除接地回路
- 降低瞬态电压敏感度
- 通过监控输入光接收器的功率,对光链路进行高级维护管理
其他资源
推荐的AFBR-2529SIZ接收器应用电路
AFBR-2529SIZ引脚说明
发布日期: 2018-11-21
| 更新日期: 2022-07-26
