AFBR-57B4APZC发射器由850nm 1类激光兼容VCSEL和集成驱动器IC组成。AFBR-57B4APZC接收器采用完全集成的单芯片解决方案,可提供出色的EMI抑制能力和快速瞬态dV/dt抑制能力。该收发器封装与具有LC双工连接器选项的小型可插拔 (SFP) MSA兼容。SFP封装具有热插拔功能,即使主机在线并正在运行,也可安装模块。该收发器需要3.3VDC 电源,以实现最佳性能。
特性
- 支持直流至50Mbaud数据速率
- 3.3 V单电源
- 在通过ISO 9001认证的工厂中制造
- 850 nm VCSEL发射器
- 链接距离长达2km,采用62.5µm/125µm多模光纤
- 低电流和低功耗
- 热插拔SFP连接器
- 符合SFP MSA规范
- 最大距离:2000m
- 数据速率:50MBd
- SFP外形尺寸
- 符合1类FDA IEC60825-1激光安全标准
- 工作温度范围:-40 °C至+85 °C
- 出色的EMI和EMC行为
- 集成850nm VCSEL和带LVTTL输入逻辑发射器的驱动器IC
- 集成PIN二极管和带左心室TTL输出逻辑接收器的数字化IC
- 按照IEC 60068-2-11和GR-63-CORE进行恶劣环境测试
- 无铅,符合RoHS指令
应用
- 变电站自动化
- HVDC
- 多模光纤工业网络
功能图
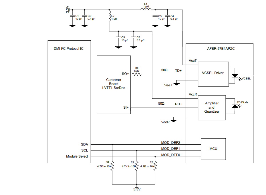
推荐的应用电路
机械尺寸
其他资源
发布日期: 2020-10-23
| 更新日期: 2024-03-26

