Diodes Incorporated AL1692 LED驱动器控制器
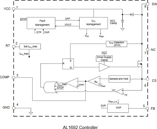
Diodes Inc. AL1692 LED驱动器-控制器是一款基于平台的设计解决方案,适用于三端双向可控硅可调光LED灯。AL1692系列提供仅有控制器和带内部MOSFET两种型号。AL1692 LED的内部MOSFET版本提供了一种低成本解决方案,采用紧凑型PCB尺寸,并直接驱动额定功率为3W至20W的灯。仅含控制器版本与外部MOSFET一起使用时,可以支持高达25W的较大功率应用。AL1692的单级降压-升压非隔离配置旨在用于离线三端双向可控硅可调光LED照明应用,提供一个功率因数高且三端双向可控硅调光器兼容性强的解决方案,以满足美国电气制造商协会(NEMA)固态照明(SSL)标准。 AL1692 LED驱动器-控制器无需辅助线圈,并提供精确的输出LED电流,可确保出色的线路和负载调节。另外,其边界传导模式(BCM)可实现高转换效率并简化EMI设计,从而进一步降低物料清单成本。增强的内部保护特性,如LED开路/短路保护、过热、欠压锁定、前沿消隐、逐周期过流保护以及热折返保护,均可提高系统安全性和可靠性。 AL1692的仅有控制器型号采用SO-8封装,而带MOSFET的型号则采用SO-7封装。The AL1692 LED driver-controller eliminates auxiliary winding and provides an accurate output LED current that ensures excellent line and load regulation, while its operation in boundary conduction mode (BCM) achieves high‑conversion efficiency and eases EMI design to further reduce BOM cost. Enhanced internal protection features, such as LED open/short circuit protection, overtemperature, undervoltage lockout, leading-edge blanking, cycle-by-cycle overcurrent protection, and thermal fold‑back protection improve system safety and reliability. The controller-only version of the AL1692 is offered in a SO-8 package, while the MOSFET options are supplied in a SO-7 package.
特性
- Internal High-Voltage MOSFET Options
- 400V/3A
- 600V/2A
- 700V/1A
- RDSON 4Ω and 1.8Ω for Super-Junction
- Tight Current Sense Tolerance: ±3%
- Low Startup Current: 130μA
- Low Operation Current: 170μA
(Switching Frequency at 4kHz) - Single Winding Inductor
- Wide Range of Dimmer Compatibility
- NEMA SSL6 Dimming Curve Compliant
- Overtemperature Protection (OTP)
- -40Cº to +105ºC operating temperature range
- Internal Protections
- Undervoltage Lockout (UVLO)
- Leading-Edge Blanking (LEB)
- Cycle-by-Cycle Overcurrent Protection (OCP)
- Output Open/Short Protection (OVP/OSP)
- Thermal Foldback Protection (TFP)
- Package options
- SO-8 (controller only)
- SO-7 (with MOSFET)
- Totally Lead-Free and Fully RoHS Compliant
- Halogen and Antimony Free
应用
- Dimmable 230V LED
- GU10/PAR lamps
- Class-A/B/P lamps
- Filament lamps
- Offline LED Power Supply Drivers
- Dimmable 120V LED
- Class-A lamps
- PAR3x lamps
Additional Resources
发布日期: 2017-02-10
| 更新日期: 2023-03-16
