特性
- 输入电压范围:4.5V至60V
- 多达四个并联驱动器串,每串250mA,脉冲电流为400mA
- ±0.5%的典型电流匹配
- 低纹波,实现低BOM成本
- 4kV HBM的ESD级别
- 高压引脚CS和OVP,用于安全测试
- 支持直接PWM调光、PWM到模拟调光
- 最低PWM调光占空因数为1/5,000(100Hz调光频率时)
- LED开路/短路保护
- 肖特基二极管/电感器短路保护
- 内置OCP、OVP、OTP、UVLO、VOUT 短路/肖特基二极管开路保护
- 完全无铅,完全符合RoHS指令
- 无卤素和锑的"绿色"器件
应用
- LCD显示器
- LCD模块
- 液晶电视
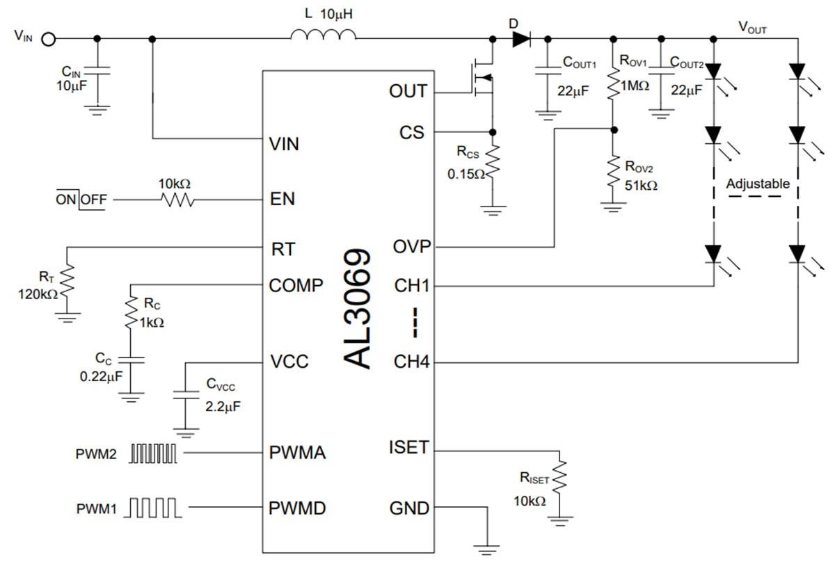
典型应用电路
发布日期: 2023-06-30
| 更新日期: 2023-12-06

