Diodes Incorporated AP3129高性能多模式PWM控制器
Diodes Incorporated AP3129高性能多模式PWM控制器可为物联网应用在轻负载时提供高效率。 AP3129控制器采用专有的可闻噪声 消除技术,可缓解电子和 磁性元件产生的噪声。AP3129多模控制器可根据负载条件更改工作模式。该器件在高负载条件下以连续导通模式 (CCM) 运行,在轻负载条件下以专有突发模式运行。该款控制器的结构设计为允许峰值负载的瞬时峰值功率偏移 。PWM控制器的频率可以从65kHz增加到130kHz,直到峰值事件消失。 典型应用包括物联网离线电源、 智能扬声器、交流风扇、电饭煲、剃须刀、牛奶机、电视/监视器备用电源、AC/DC适配器或快速充电器。特性
- 多种工作模式:
- 峰值负载时的最大频率:130kHz
- 65kHz固定频率CCM运行(满载)
- 最大钳位频率:80kHz(QR模式)
- 谷开关操作(绿色模式)
- 突发模式,用于轻负载
- 轻负载时效率高(10%负载时 > 90%效率)
- 专有的可听噪声消除技术
- 启动过程中软启动
- 内部斜率补偿
- 频率抖动以降低EMI
- VCC保持模式
- 低空载功耗
- 全面的系统保护特性
- 二次侧绕组短路保护
- VCC过压保护 (VOVP)
- 线路过压保护 (LOVP)
- 过载保护 (OLP)
- 逐周期过流保护
- 引脚故障保护
- 上电/掉电保护(BNI/BNO)
- 二次侧OVP (SOVP) 和UVP (SUVP)
- 内部OTP
- 提供SOT26(CJ型)封装
应用
- IoT线下电源
- 家用电器(智能扬声器、交流风扇、电饭锅、剃须刀和牛奶机)
- 电视/监控器备用电源
- 交流/直流适配器或快速充电器
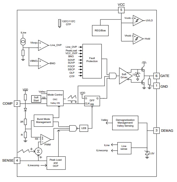
功能框图
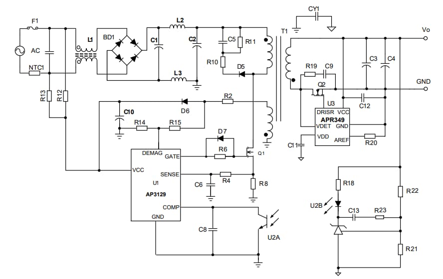
应用电路图
发布日期: 2023-08-01
| 更新日期: 2023-09-26
