Diodes Incorporated AP3981B/C/D2电源转换开关
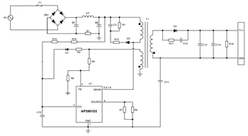
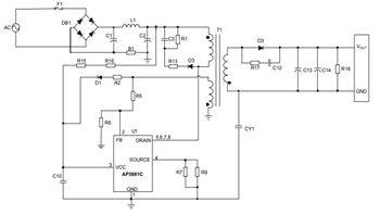
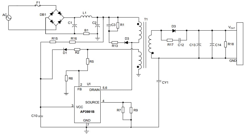
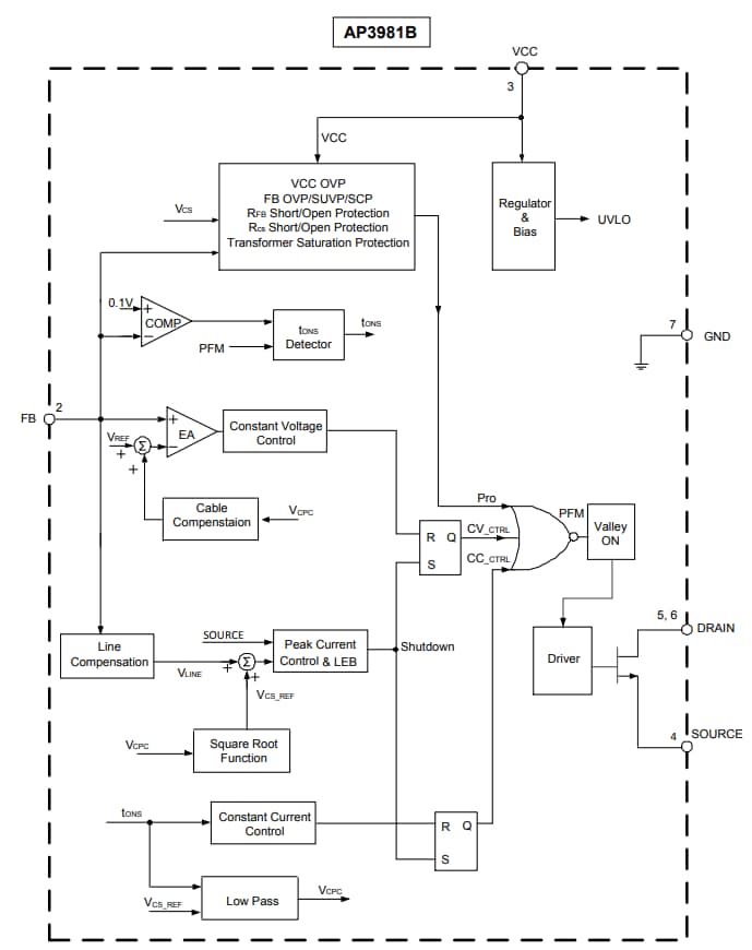
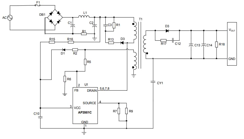
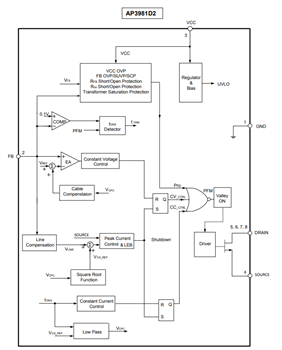
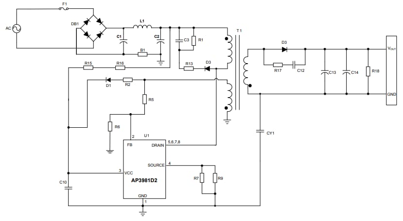
Diodes Incorporated AP3981B/C/D2电源转换开关集成了一次侧稳压控制器和N通道功率MOSFET。这些电源转换开关无需光耦合器即可实现精确的恒定电流 (CC) 和恒定电压 (CV)。AP3981B/C/D2电源转换开关在峰值电流幅度调制 (AM) 模式和脉冲频率调制 (PFM) 模式下运行。这样即可在整个功率范围内形成微调频率曲线,并可让电源转换开关实现高平均效率并减小可听噪声。这些电源转换开关可提供全面保护,且无需额外的电路。AP3981B/C/D2电源转换开关提供VCC过压保护、输出过压保护和欠压保护、输出短路保护、逐周期限流、开环保护和内部OTP。典型应用包括路由器、机顶盒 (STB) 电源和网络适配器。特性
- 一次侧控制,无需光耦合器
- 内置650V功率MOSFET
- 75mW空载输入功率
- 在DCM工作模式下的反激拓扑
- 用于CC的外部可调线路补偿
- 固定内部电缆补偿
- 多段AM/PFM控制模式,可改善音频噪声和效率
- 频率抖动可改善系统EMI
- 电容负载启动能力
- 可实现更高效率和更佳EMI性能的谷开启
- 多种保护特性:
- 二次侧过压保护 (SOVP)
- 二次侧欠压保护 (SUVP)
- 输出短路保护 (SCP)
- 通过一次侧峰值电流限制实现变压器饱和保护 (TSP)
- 内部过温保护 (OTP)
- 符合RoHS指令
应用
- 路由器
- 机顶盒 (STB) 电源
- 网络适配器
发布日期: 2019-10-01
| 更新日期: 2023-08-03
