Diodes Incorporated AP62200同步降压转换器

Diodes Incorporated  AP62200同步降压转换器完全集成了90mΩ高侧功率MOSFET和65mΩ低侧功率MOSFET,可提供高效降压直流/直流转换。该降压转换器可提供2A连续输出电流,具有4.2V至18V宽输入电压范围。AP62200同步降压转换器采用恒定导通时间(COT)控制,可实现快速瞬态响应、简单环路稳定和低输出电压纹波。该降压转换器采用SOT563或TSOT26封装,其设计经优化可降低电磁干扰 (EMI)。典型应用包括平板电视机和监视器、机顶盒、消费电子产品、通用负载点和网络系统。

特性

  • 宽输入范围(VIN):4.2V至18V
  • 输出电压(VOUT):0.8V至7V
  • 2 A 的可持续输出电流
  • 基准电压:0.8V ±1% (TA = +25°C)
  • 低静态电流:135 μA
  • 开关频率:740kHz (VIN = 12V,VOUT = 5V)
  • 无卤、无锑的绿色器件
  • 5 mA轻负载时效率高达84%
  • 采用专有的栅极驱动器设计,可显著降低EMI
  • 保护电路
    • 欠压闭锁 (UVLO)
    • 逐周期谷限流
    • 热关断
  • 完全无铅,完全符合RoHS指令

应用

  • 平板电视和显示器
  • 机顶盒
  • 消费电子产品
  • 网络系统
  • 通用负载点

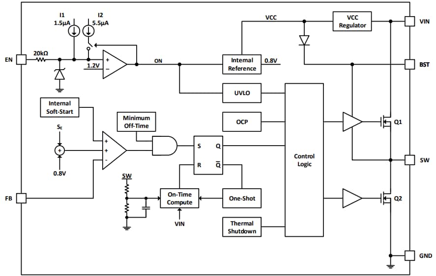
功能框图

框图 - Diodes Incorporated AP62200同步降压转换器

典型应用电路

应用电路图 - Diodes Incorporated AP62200同步降压转换器
发布日期: 2020-04-28 | 更新日期: 2024-07-30