AP62600设计经过优化,可降低电磁干扰(EMI)。该器件采用专有的栅极驱动器方案,可在不影响MOSFET导通和关断时间的情况下抑制开关节点振铃,从而降低MOSFET开关引起的高频辐射EMI噪声。
AP62600同步降压转换器不含铅,完全符合RoHS指令,采用紧凑型V-QFN2030-12 (A型)封装。
特性
- 输入电压范围:5V至18V ( VIN)
- 输出电压范围:6V至7V ( VOUT)
- 6 A 的可持续输出电流
- 基准电压:6V ± 1%
- 静态电流:360μA
- 可选开关频率
- 400 kHz 的
- 800 kHz 的
- 1.2 MHz 的
- 可选工作模式
- 脉冲频率调制(PFM)
- 超声波模式 (USM)
- 脉宽调制 (PWM)
- 可编程软启动时间
- 采用专有的栅极驱动器设计,可显著降低EMI
- 电源良好指示灯
- 具有精密使能阈值,可调整UVLO
- 保护电路
- 欠压锁定 (UVLO)
- 逐周期谷限流
- 热关断
- 环境工作温度:-40°C至+85°C
- 无铅,符合RoHS指令
- 无卤无锑的“绿色”器件
应用
- 5V和12V分布式电源总线供电
- 电视机和监视器
- 白色家电和小家电
- FPGA、DSP和ASIC电源
- 家庭音响
- 网络系统
- 游戏机
- 消费电子产品
- 通用负载点 (POL)
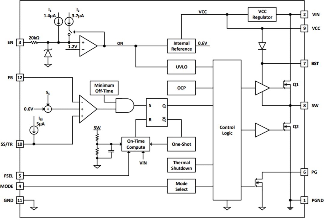
框图
典型应用电路
封装外形
发布日期: 2020-02-07
| 更新日期: 2024-07-24

