Diodes Incorporated AP64352Q开关稳压器
Diodes Incorporated AP64352Q开关稳压器是一款汽车级同步降压转换器,具有3.8V至40V宽输入电压范围。 此开关稳压器集成了75mΩ 高侧功率MOSFET和45mΩ 低侧功率MOSFET,可提供高效降压DC-DC转换。AP64352Q稳压器具有100kHz至2.2MHz可编程开关频率、100kHz至2.2MHz外部时钟同步、可编程软启动时间以及频率扩频 (FSS)。 此稳压器提供3.5A连续输出电流和各种保护电路,包括欠压闭锁 (UVLO)、输出过压保护 (OVP)、逐周期峰值电流限制和热关断。 AP64352Q稳压器符合AEC-Q100标准和RoHS指令。典型应用包括12V汽车电源系统、汽车信息娱乐系统、汽车仪表板、汽车远程信息处理和高级辅助驾驶系统。特性
- 下列性能符合AEC-Q100标准:
- 器件温度等级1的温度范围:-40°C至+125°C
- 器件人体模型 (HBM) 静电放电 (ESD) 分类等级H2
- 器件充电器件模型 (CDM) 静电放电分类等级C5
- 输入电压范围:3.8V至40V
- 连续输出电流:3.5A
- 低静态电流:22µA(脉冲频率调制)
- 可编程开关频率:100kHz至2.2MHz
- 外部时钟同步:100kHz至2.2MHz
- 可编程软启动时间
- 5mA轻负载时效率高达85%
- 采用专有的栅极驱动器设计,可显著降低EMI
- 采用频率扩频 (FSS),可降低EMI
- 低压差 (LDO) 模式
- 具有精密使能阈值,可调整UVLO
- 保护电路
- 欠压闭锁 (UVLO)
- 输出过压保护 (OVP)
- 逐周期峰值电流限制
- 热关断
- 完全无铅,完全符合RoHS指令
- 不含卤素和锑
应用
- 12V汽车电源系统
- 汽车信息娱乐
- 汽车仪器组
- 汽车远程信息处理
- 高级辅助驾驶系统
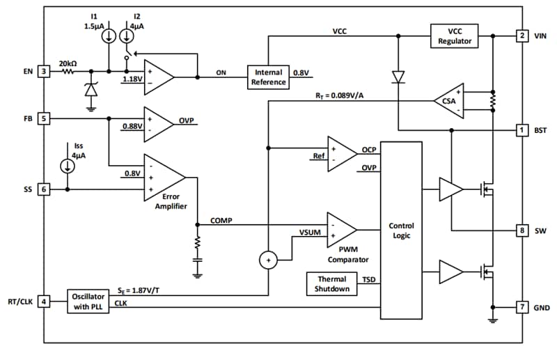
功能框图
典型应用电路
效率与输出电流
发布日期: 2020-07-09
| 更新日期: 2024-08-05
