同步整流可有效降低二次侧整流器的功率耗散,提供高性能解决方案。通过感测一次侧MOSFET栅极至源级电压,APR345可在仅需较少外部元件的情况下输出理想的驱动信号。该器件可为5V至12V输出电压应用提供高性能解决方案。
APR345采用紧凑型SOT26封装。
特性
- 对CCM、DCM和准谐振反激式拓扑进行同步整流
- 消除了谐振环干扰
- 需要较少外部元件
- 完全无铅,完全符合RoHS指令
- 不含卤素和锑
- “绿色”器件
- 最大VCC:16V
- 工作电流:250µA
- 关断阈值电压:-11.5mV
- 最小接通时间:1600ns
- 关闭延迟:100ns
- 漏极额定电压:120V
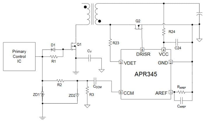
典型应用电路
发布日期: 2016-09-09
| 更新日期: 2022-03-11

