Diodes Incorporated AL1666 LED驱动器控制器
Diodes Incorporated AL1666 LED驱动器-控制器是一款通用大电流精度、单级反激式降压-升压控制器。该LED控制器采用一次侧调节(PSR)控制方法,无需光耦合器和二次侧控制电路即可提供恒定电流(CC)调节。AL1666 LED驱动器控制器在Broadcom SoC通道(BCM)模式下工作,具有合适的EMI、效率、高功率因数以及低THD。该控制器具有85VAC 至305VAC 宽输入电压范围,采用SO8封装。AL1666 LED控制器在模拟调光模式和PWM至直流模式下以0V至2.4V直流信号工作,调光范围为1%至100%。特性
- 一次侧调节,无需光耦合器
- 谷底开关,降低开关损耗
- 支持模拟和PWM至直流调光
- 1%至100%模拟/PWM至直流调光范围
- 精密CS参考电压:0.4 V±1.5%
- 高PF (>0.9)和低THD (<20%)
- 高效率
- LED电流变化范围小
- LED电流线路调节:±2%(90VAC 至305VAC)
- 满载到半载LED电流负载调节:±2%
- 内部保护
- 欠压锁定 (UVLO)
- 输出过压保护 (OVP)
- 输出短路保护 (OSP)
- 过流保护 (OCP)
- 绕组短路保护
- 二次二极管短路保护
- 内部热折返保护 (TFP)
- 过热保护 (OTP)
应用
- LED驱动器高达100W
- 可调光LED照明灯具
- 商用LED 照明装置
- 工业LED照明
- 中等功率LED驱动器
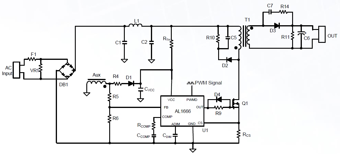
典型应用电路
发布日期: 2020-04-09
| 更新日期: 2024-07-30
