Diodes Incorporated AL5802EV1 评估板
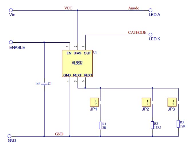
Diodes Incorporated AL5802EV1评估板用于评估AL5802可调节灌电流线性LED驱动器。该评估板提供ENABLE输入,可用于LED灯串的PWM调光。AL5802EV1板的工作电源电压范围为5VDC至24VDC,温度范围为-40°C至125°C。 该评估板设计用于驱动典型电流为20mA、50mA或100mA等小电流LED。AL5802EV1板包括用于设置LED电流值的跳线1、2和3。
特性
- 评估 AL5802 线性LED驱动器
- 工作温度范围:-40 °C至125 °C
- 电源电压范围:5VDC 至24VDC
- 最大输入电压:30 V
相关LED驱动器
Can operate from 5Vto 24V power supplies without additional components.
相关产品
提供简单的高性价比解决方案,用于驱动小电流、高亮度LED。
发布日期: 2020-02-03
| 更新日期: 2024-07-11