AP2297x在结温高于阈值时具有热关断功能,可关闭开关。当结温稳定在安全范围时,开关会再次接通。AP2297x设有150Ω片上电阻器,当开关被禁用时,可实现快速输出放电,以避免因电源浮动而导致下游负载的未知状态。
特性
- 集成单通道负载开关
- 输入电压范围:0.65 V至3.6 V
- 超低RON
- VIN =1.8V时典型值为4.7mΩ
- VIN =1.05V时典型值为5.1mΩ
- VIN =0.65V时典型值为6.4mΩ
- 持续电流最大值为3A (AP22971) 或4A (AP22970)
- 低静态电流:30µA(典型值)
- 低关断电流:1µA(典型值)
- 转换速度受控,以减少浪涌电流(AP22970)
- 导通时间(tON):1530µs(VIN =3.6V时)
- 导通时间(tON):815μs(VIN =0.65V时)
- 通过CT引脚(AP22971)可调节转换速度,在VIN =1V时,快速导通时间(tON)≤65µs
- 电源良好 (PG) 指示灯 (AP22971)
- 快速输出放电(QOD)
- 低电压逻辑使能,VIH 为0.71V
- 高电平有效运行
- 热关断(TSD)
- ESD 保护
- 2 kV人体模型 (HBM)
- 1 kV充电器件模型 (CDM)
- 小尺寸X1-WLB1909-8封装
- 完全无铅,完全符合RoHS指令
- 无卤、无锑的绿色器件
应用
- 笔记本电脑和平板电脑
- 智能手机
- 电信
- 存储器
规范
- 最大负载电流为3A或4A
- 4A或6A最大脉冲开关电流、<>
- 0.65 V 到 3.6 V 的工作输入电压范围
- 在输入逻辑下工作
- 高电压范围:0.71V至3.6V
- 低电压范围:0V至0.46V
- 最大静态电流范围:55µA至75µA
- 最大关断电流范围:5µA至18µA
- 输入漏电流:0.1µA(最大值)
- 典型输出放电电阻范围:150Ω至710Ω
- 典型热关断
- 阈值:170°C
- 30°C迟滞
- 电源开关导通电阻范围:8.5mΩ至19mΩ
- 环境工作温度范围:-40 °C至+105 °C
- 热阻
- 结点至环境:53.71°C/W
- 结点至壳顶:1.12°C/W
- 结点至壳底:8.26°C/W
- 结点至板:12.17°C/W
- 结点到顶部表征参数:0.38°C/W
- 结点至板特性参数:12.14°C/W
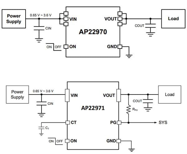
典型应用电路
功能框图
发布日期: 2025-04-01
| 更新日期: 2025-10-01

