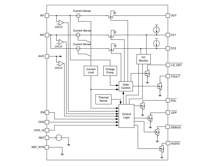
Diodes Inc AP25810LQ下行端口(DFP)控制器集成了额定3A的USB电源开关,典型电流消耗小于0.7μA(当未连接设备时)。通过UFP输出在未连接UFP时禁用大功率5V电源,可在S4和S5系统电源状态下实现额外的系统节能。在这种模式下,该器件能够由辅助电源 (AUX) 运行,辅助电源 (AUX) 可以是低电压电源 (3.3V),通常在低功耗状态(S4和S5)下为系统μC供电。
AP25810LQ 30mΩ电源开关具有两个符合Type-C电流水平的可选固定电流限制。在开关处于过流和过热条件时FAULT输出发出信号。在所有端口均不同时提供大电流 (3A) 的环境中,LD_DET输出控制多个大电流Type-C端口的电源管理。
AP25810LQ采用标准绿色W-QFN3040-20(A1型)封装,具有裸露焊盘,可提高散热性能,并符合RoHS指令。
特性
- 兼容USB Type-C Rev.2.0 DFP控制器
- 连接器连接或断开检测
- CC上STD,1.5A或3A功能通告
- 超高速极性确定
- VBUS 应用和放电
- VCONN 应用于电子标记的电缆
- 音频和调试附件识别
- 0.7μA(典型值)断开端口时的IDDQ
- 三个输入电源选项
- IN1:USB充电电源
- IN2:VCONN 电源
- AUX:设备电源
- 电源唤醒可保证系统冬眠 (S4) 和关闭 (S5) 功耗状态下的低功耗
- 30mΩ(典型值)高侧MOSFET
- 可编程1.7A或3.4A ILIM (±7.1%)
- 端口功率管理可实现多端口的功率资源优化
- CC1/CC2线路瞬态保护:
- IEC 61000-4-2接触放电±8kV
- IEC 61000-4-2气隙放电±15kV
- 高效散热的薄型封装
- 完全无铅,完全符合RoHS标准
- 无卤、无锑的绿色器件
- AP25810LQ适合用于需要特定变化控制的汽车应用;该部件符合AEC-Q100标准,具有PPAP功能,由IATF 16949认证的工厂生产。
应用
- 笔记本电脑的USB Type C主机端口,可进行休眠充电
- LCD显示器/扩展坞和充电座
- USB Type-C壁式充电器
典型应用电路
引脚分配
方框图
发布日期: 2022-10-17
| 更新日期: 2024-03-06

