该IC在空载或轻负载时会进入突发模式,以最大限度地降低待机功耗。该器件的最小开关频率为24kHz(典型值),可避免可闻噪声。当负载增加时,该IC将进入带有频率折返功能的QR模式,从而提高系统效率和EMI性能。该器件的最大开关频率为120kHz(典型值),可以钳制QR频率以降低开关功率损耗。此外,该器件还内置频率抖动功能以降低EMI辐射。
AP3303通过HV引脚提供内部高压启动功能,以降低待机损耗。此外,AP3303集成了VCC LDO电路,允许LDO将宽范围的VCC_IN调节到可接受的值。因此,该器件非常适合用于宽范围输出电压应用。
AP3303具有全面的保护特性,包括掉电保护、逐周期电流限制、VCC过压保护 (VOVP)、二次侧输出OVP (SOVP) 及UVP (SUVP)、内部OTP、过载保护 (OLP) 和引脚故障保护。
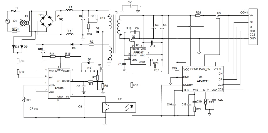
AP3303系统与APR347同步控制器相结合,可实现更高的功率转换效率和更好的散热性能。
特性
- 在所有线路和负载条件下的准谐振操作
- 非听觉噪声准谐振控制
- 高压启动
- 嵌入式VCC LDO可确保宽范围VCC_IN电压
- 低VCC充电电流可在输出短路情况下降低待机功耗
- 具有输出电压的自适应突发模式操作
- 具有输出电压的自适应输出功率限制
- 启动过程中的软启动
- 频率折返以获得高平均效率
- 恒定过流保护
- 使用FOCP实现二次侧绕组短路保护
- 频率抖动以降低EMI
- VCC保持模式
- 实用的引脚故障保护
- SENSE引脚浮动
- FB/光电耦合器开路/短路
- 全面的系统保护特性
- 可编程外部OTP
- 过载保护 (OLP)
- 上电/掉电保护
- 二次侧OVP (SOVP) 和UVP (SUVP)
- 采用SSOP-9(CJ型)封装
- 完全无铅,完全符合RoHS指令
- 无卤无锑的“绿色”器件
应用
- 开关交流-直流适配器/充电器
- ATX/BTX辅助电源
- 机顶盒 (STB) 电源
- 开放式框架开关电源
典型应用电路
发布日期: 2019-10-29
| 更新日期: 2023-08-04

