Diodes Incorporated AP3304多模PWM控制器
Diodes Incorporated AP3304多模PWM控制器优化用于高性能、低待机功耗和高性价比离线反激式转换器。该PWM控制器具有峰值电流控制、带CCM+QR的多模控制、1μA低启动电流以及启动过程中软启动等特性。AP3304 PWM控制器(轻负载时)在突发模式下工作,开关频率为23kHz,可最大限度地降低待机功耗,避免可闻噪声。当负载增加时,AP3304 PWM控制器将进入带有频率折返功能的QR模式,从而提高系统效率和EMI性能。AP3304多模PWM控制器具有内置频率抖动功能,可降低EMI辐射。典型应用包括开关交流-直流适配器/充电器、ATX/BTX辅助电源、机顶盒 (STB) 电源和开放式框架开关电源。特性
- 极低启动电流
- 多模控制,具有CCM+QR
- 启动过程中软启动
- 频率折返以获得高平均效率
- 恒定过流保护 (OCP)
- 使用FOCP实现二次侧绕组短路保护
- 内置频率抖动功能降低EMI辐射
- 实用的引脚故障保护:
- SENSE引脚浮动
- FB/光电耦合器开路/短路
- 全面的系统保护特性:
- VCC 过压保护 (VOVP)
- 过载保护 (OLP)
- 掉电保护 (BNO)
- 二次侧OVP (SOVP) 和UVP (SUVP)
- SOT26小尺寸封装(A1型)
- 无铅,完全符合RoHS指令
- 无卤素和不含锑的“绿色”器件
应用
- 开关交流-直流适配器/充电器
- ATX/BTX辅助电源
- 机顶盒 (STB) 电源
- 开放式框架开关电源
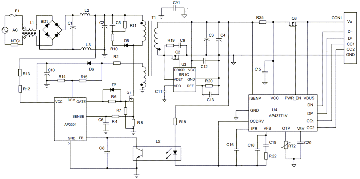
典型应用电路
框图
发布日期: 2021-11-04
| 更新日期: 2022-03-11
